HOME   LIST
‹–   –›

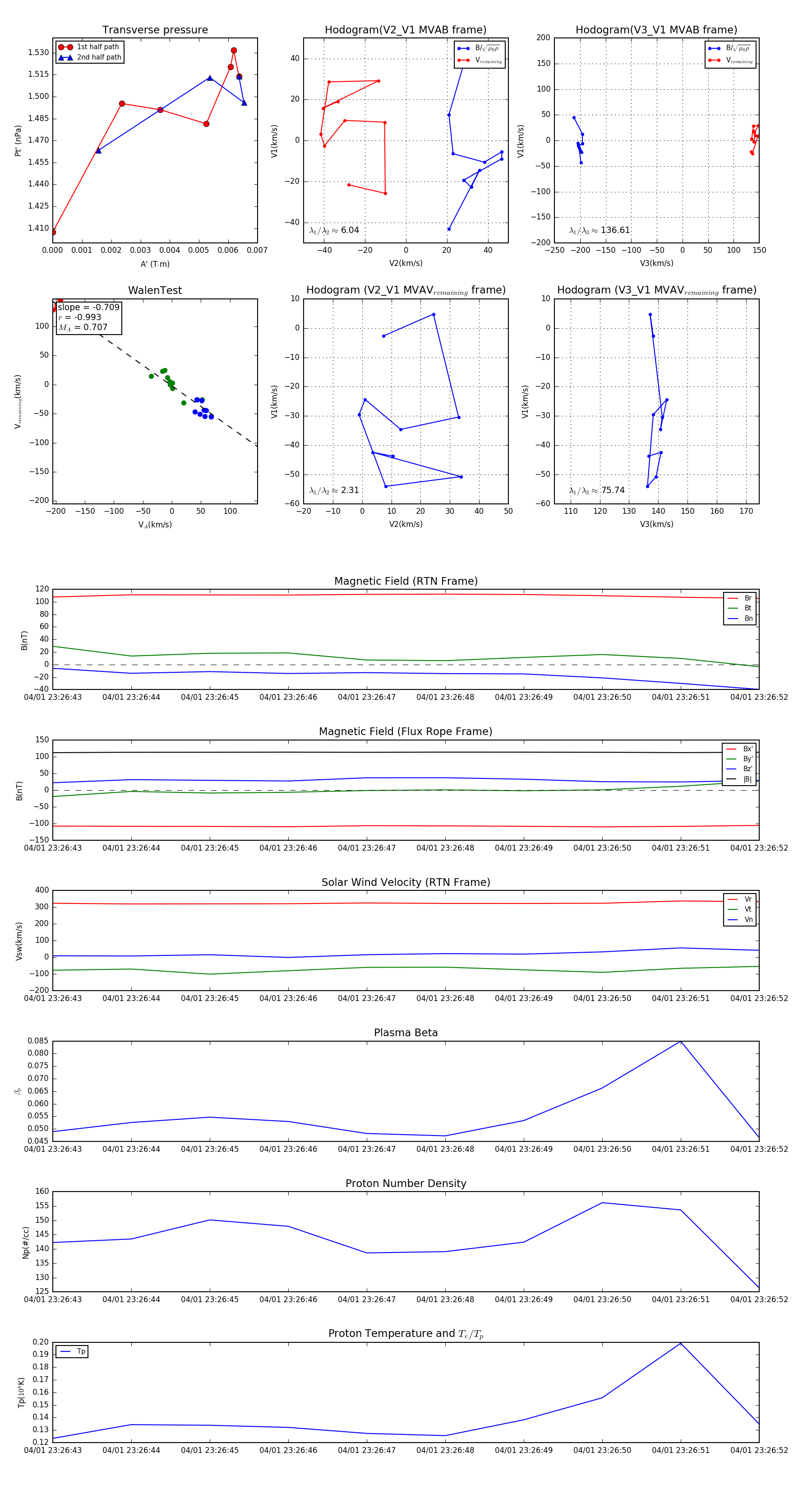
Flux Rope in 2024

Flux Rope Event 2024-04-01 23:26:43 ~ 2024-04-01 23:26:52 (10 seconds)


plot