HOME   LIST
‹–   –›

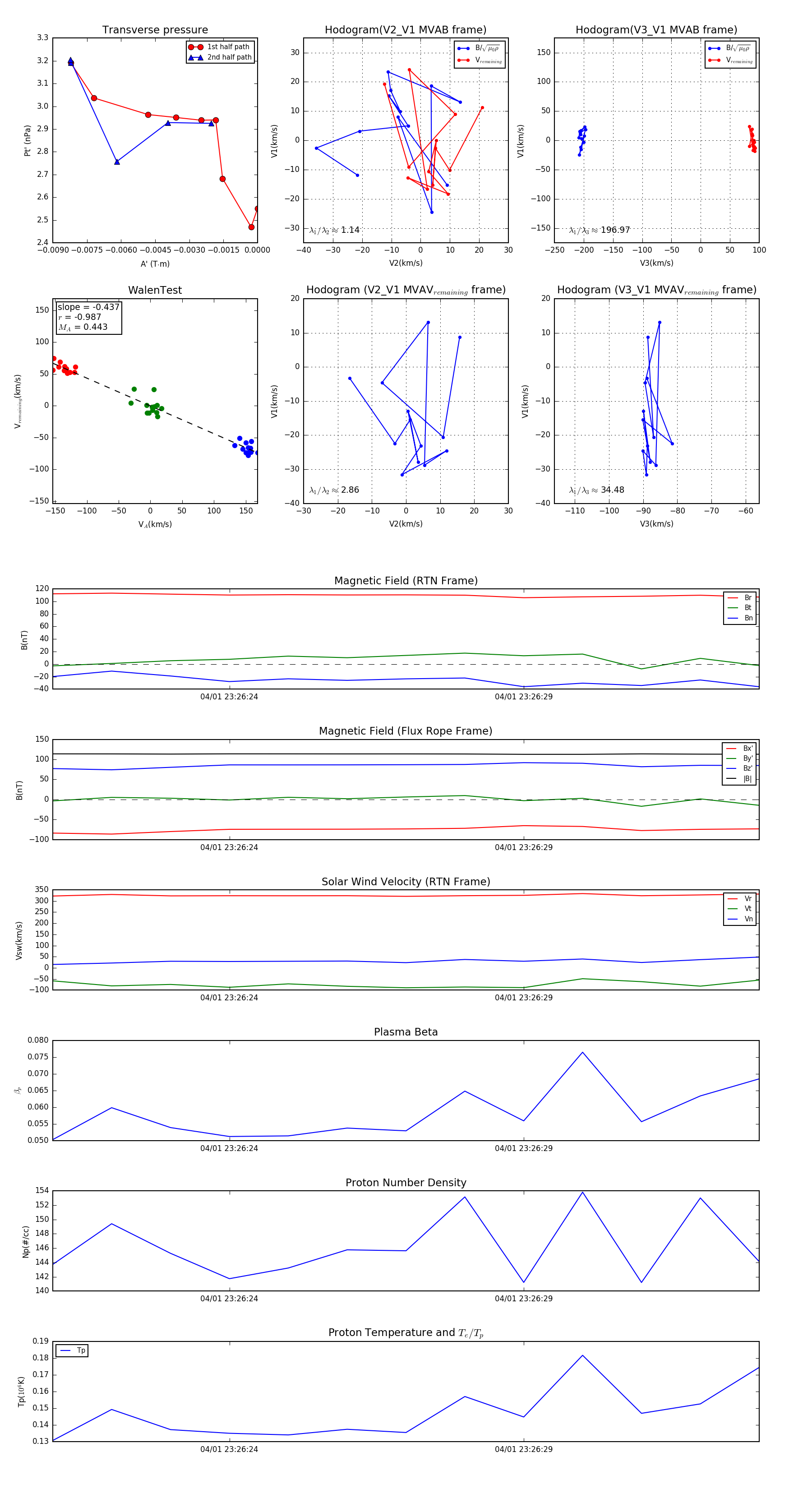
Flux Rope in 2024

Flux Rope Event 2024-04-01 23:26:21 ~ 2024-04-01 23:26:33 (13 seconds)


plot