HOME   LIST
‹–   –›

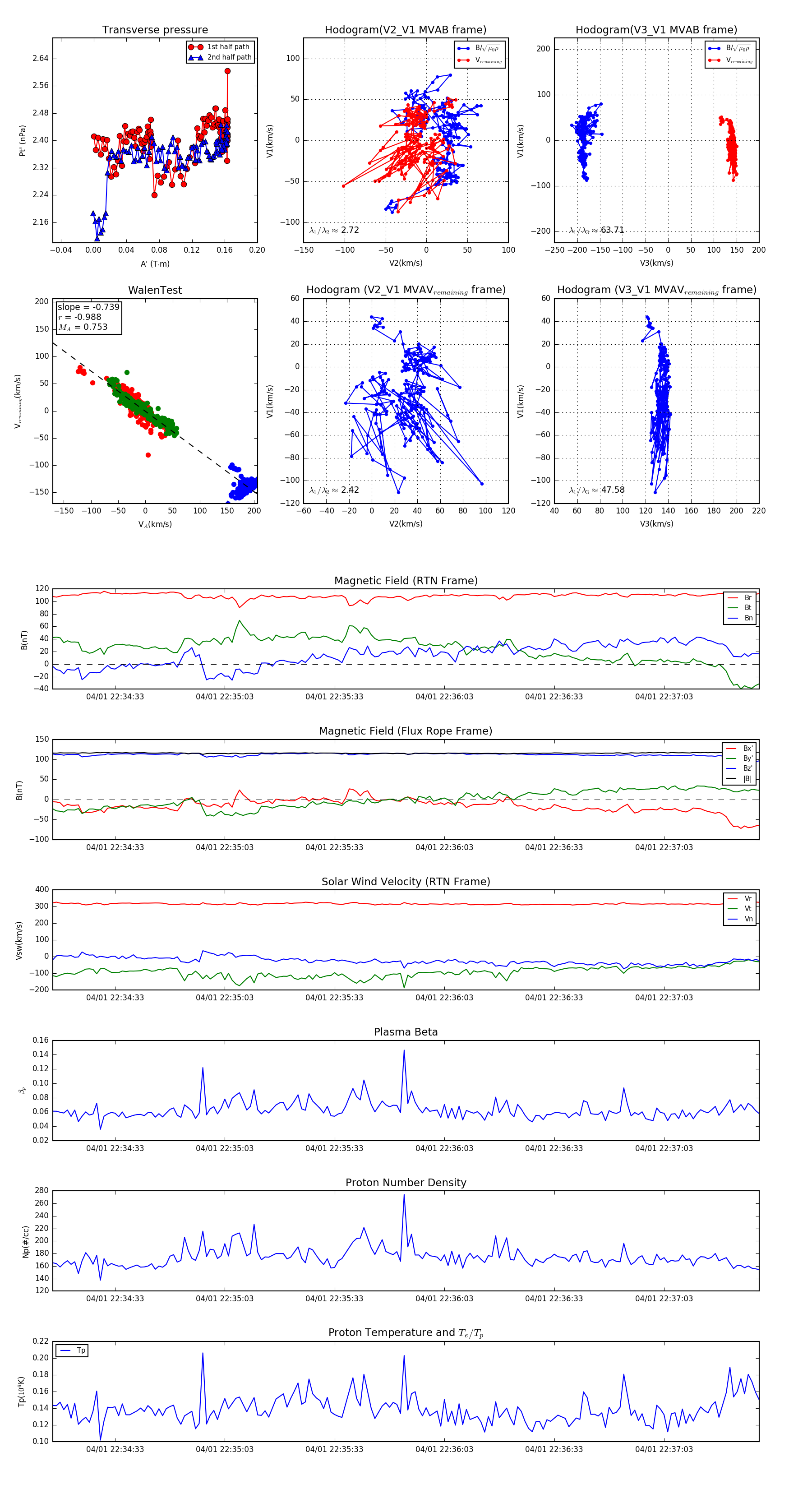
Flux Rope in 2024

Flux Rope Event 2024-04-01 22:34:16 ~ 2024-04-01 22:37:29 (194 seconds)


plot