HOME   LIST
‹–   –›

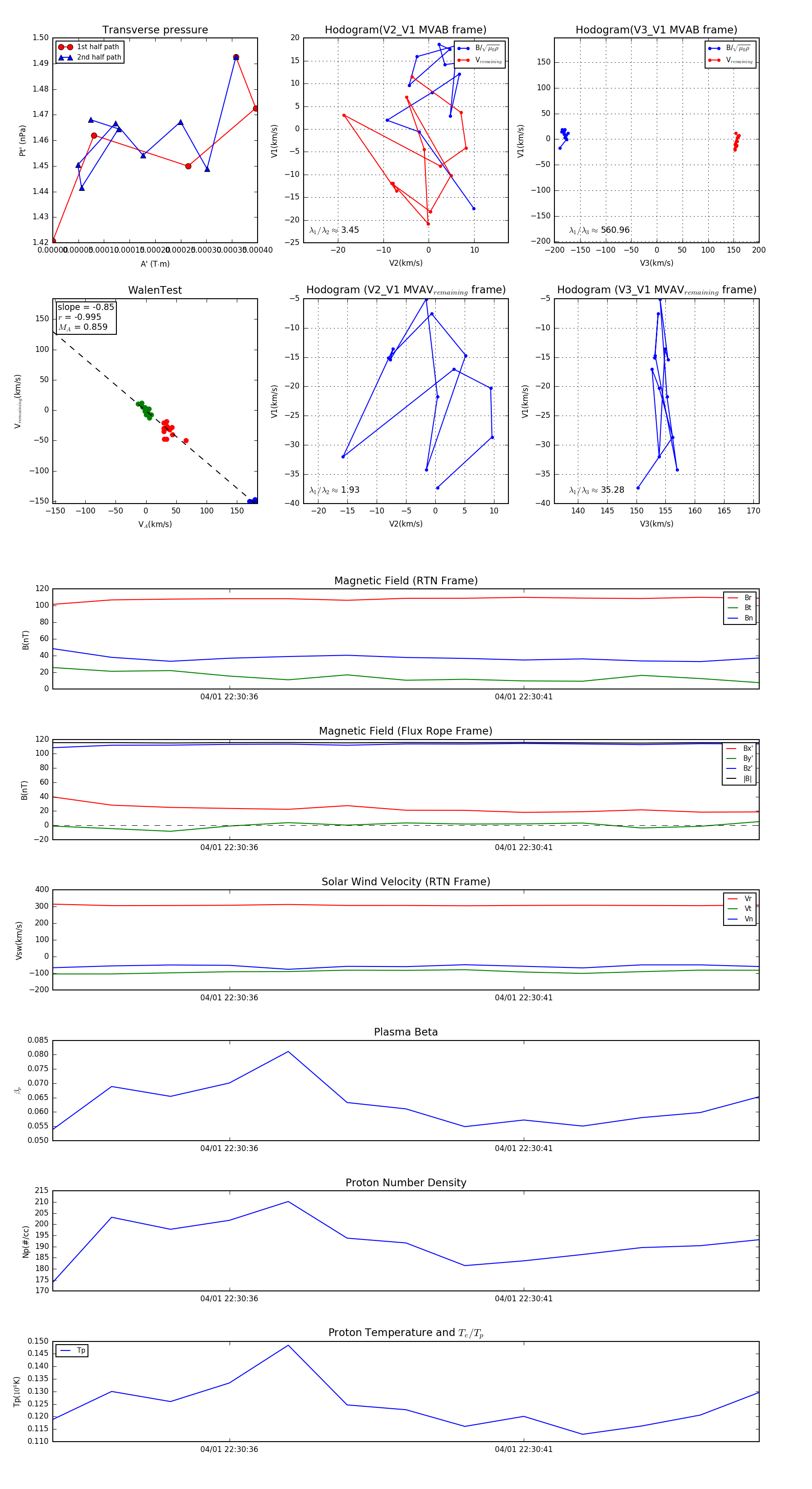
Flux Rope in 2024

Flux Rope Event 2024-04-01 22:30:33 ~ 2024-04-01 22:30:45 (13 seconds)


plot