HOME   LIST
‹–   –›

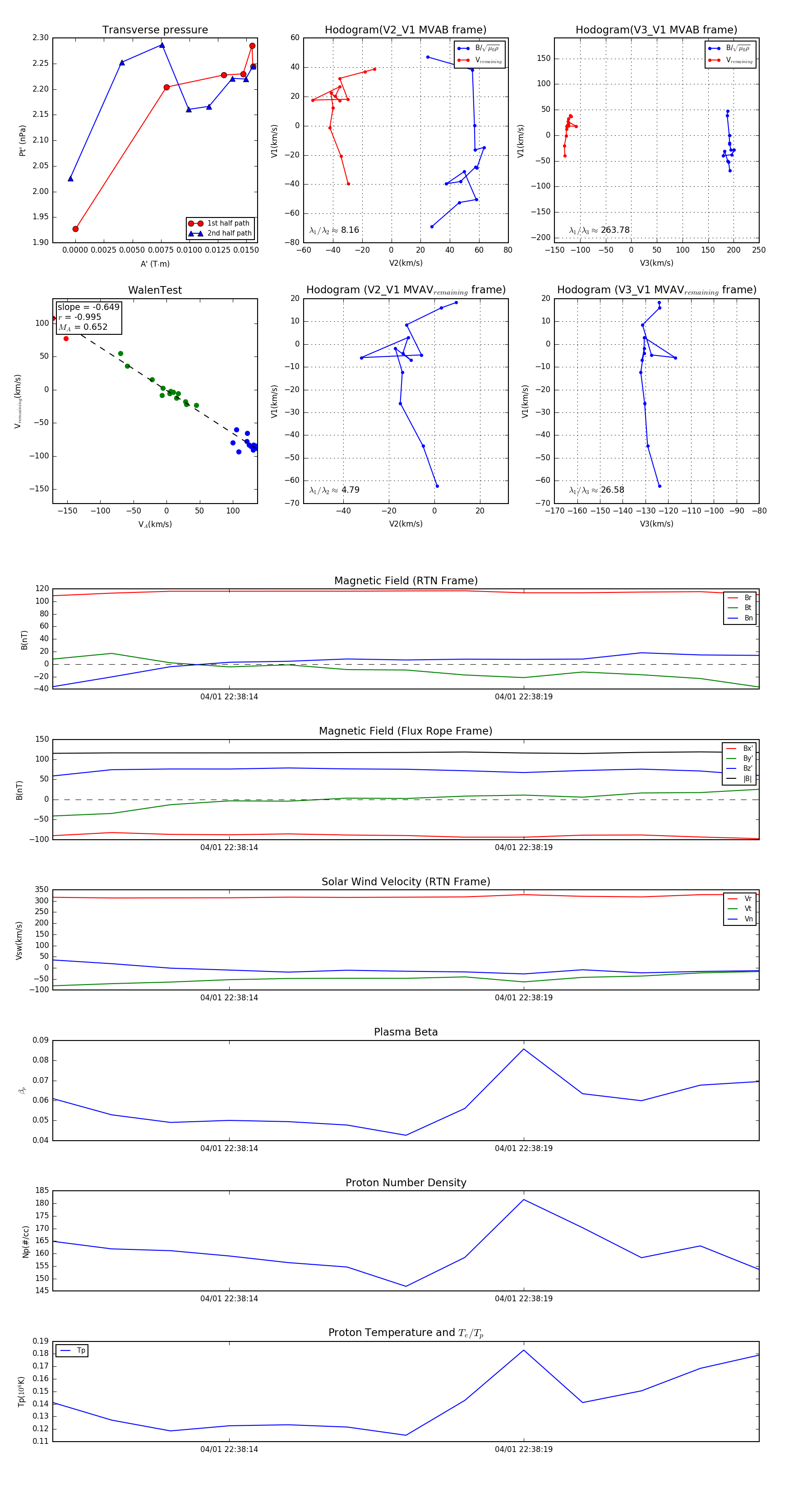
Flux Rope in 2024

Flux Rope Event 2024-04-01 22:38:11 ~ 2024-04-01 22:38:23 (13 seconds)


plot