HOME   LIST
‹–   –›

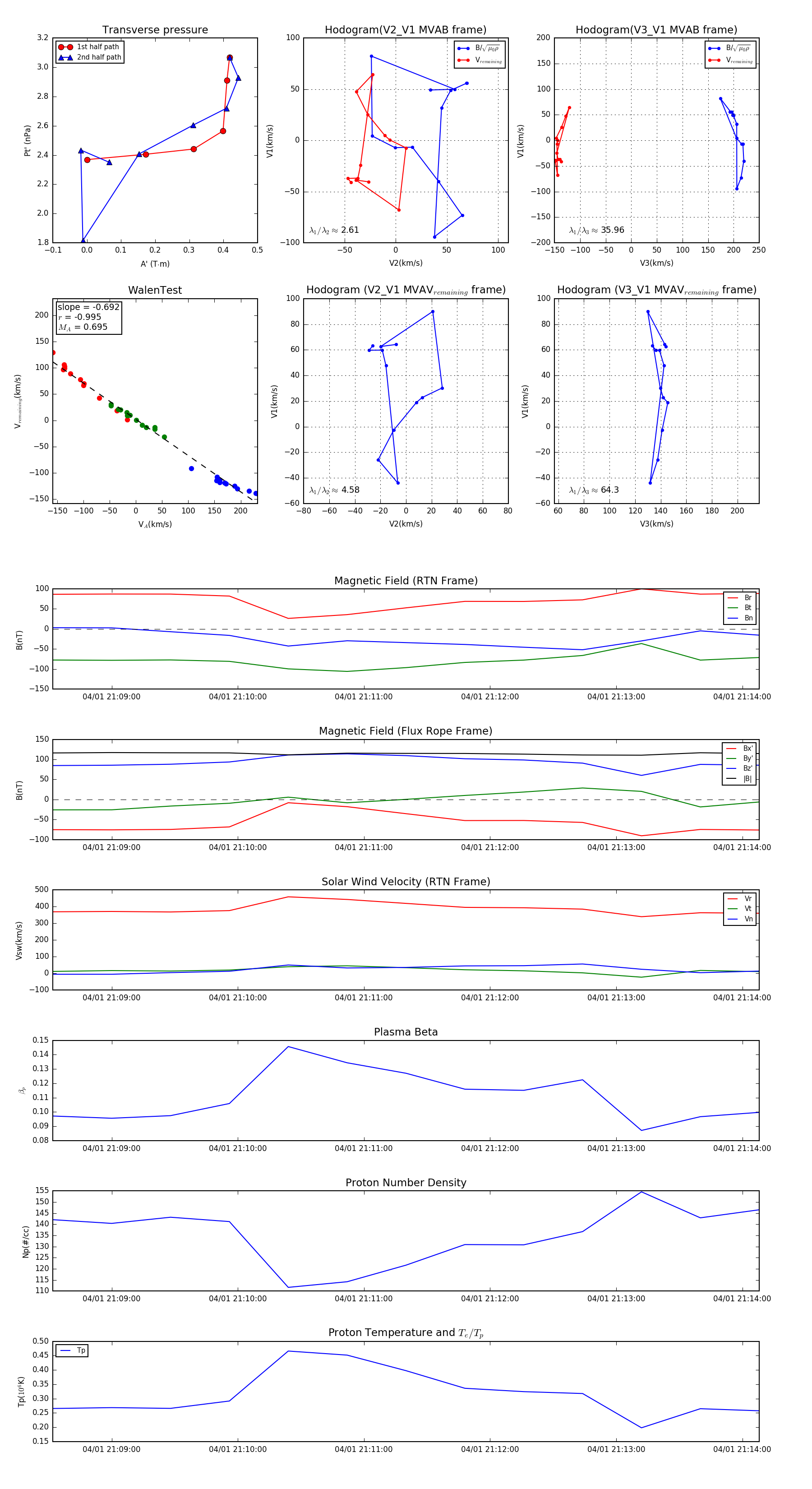
Flux Rope in 2024

Flux Rope Event 2024-04-01 21:08:32 ~ 2024-04-01 21:14:08 (337 seconds)


plot