HOME   LIST
‹–   –›

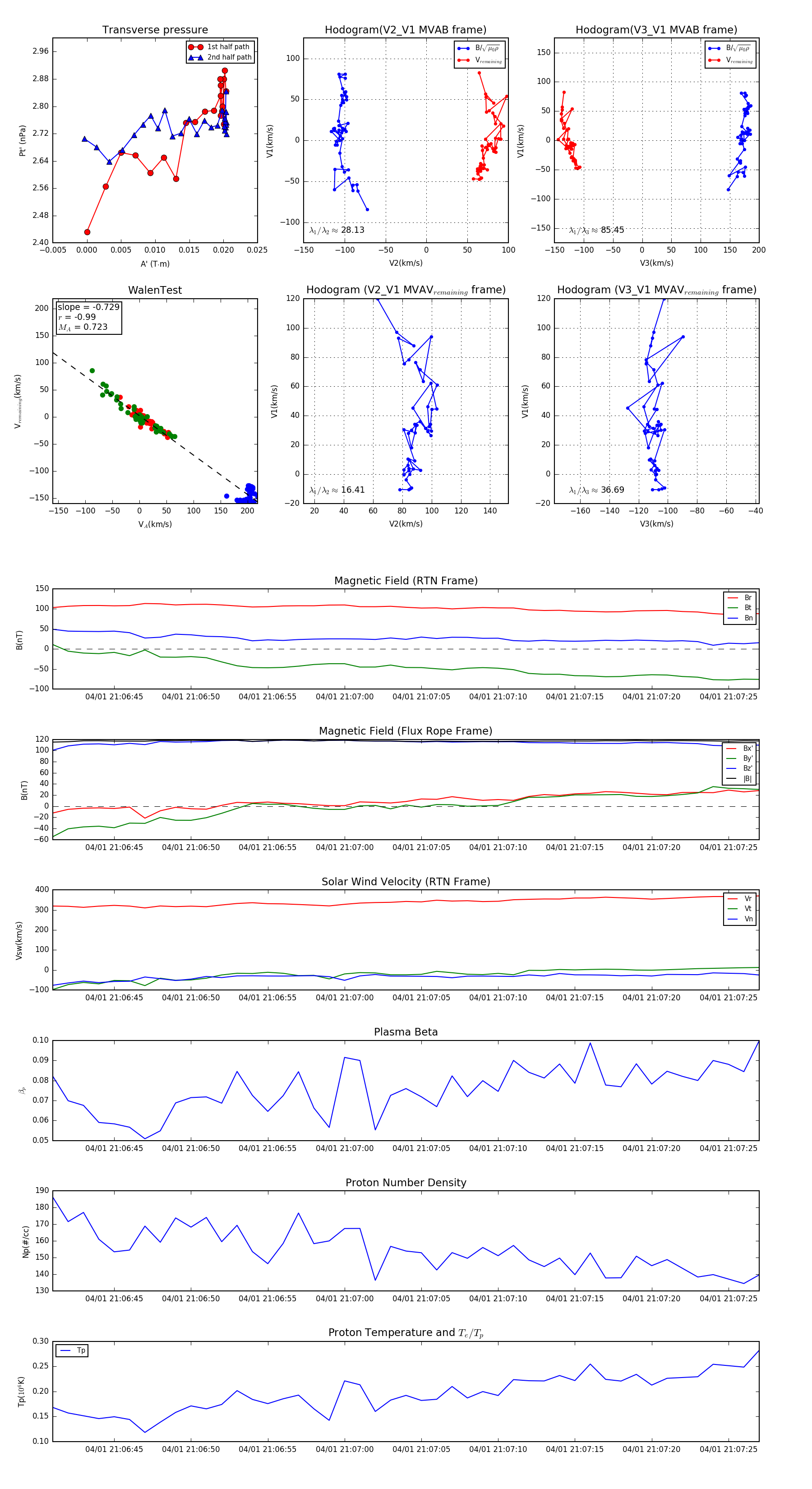
Flux Rope in 2024

Flux Rope Event 2024-04-01 21:06:41 ~ 2024-04-01 21:07:27 (47 seconds)


plot