HOME   LIST
‹–   –›

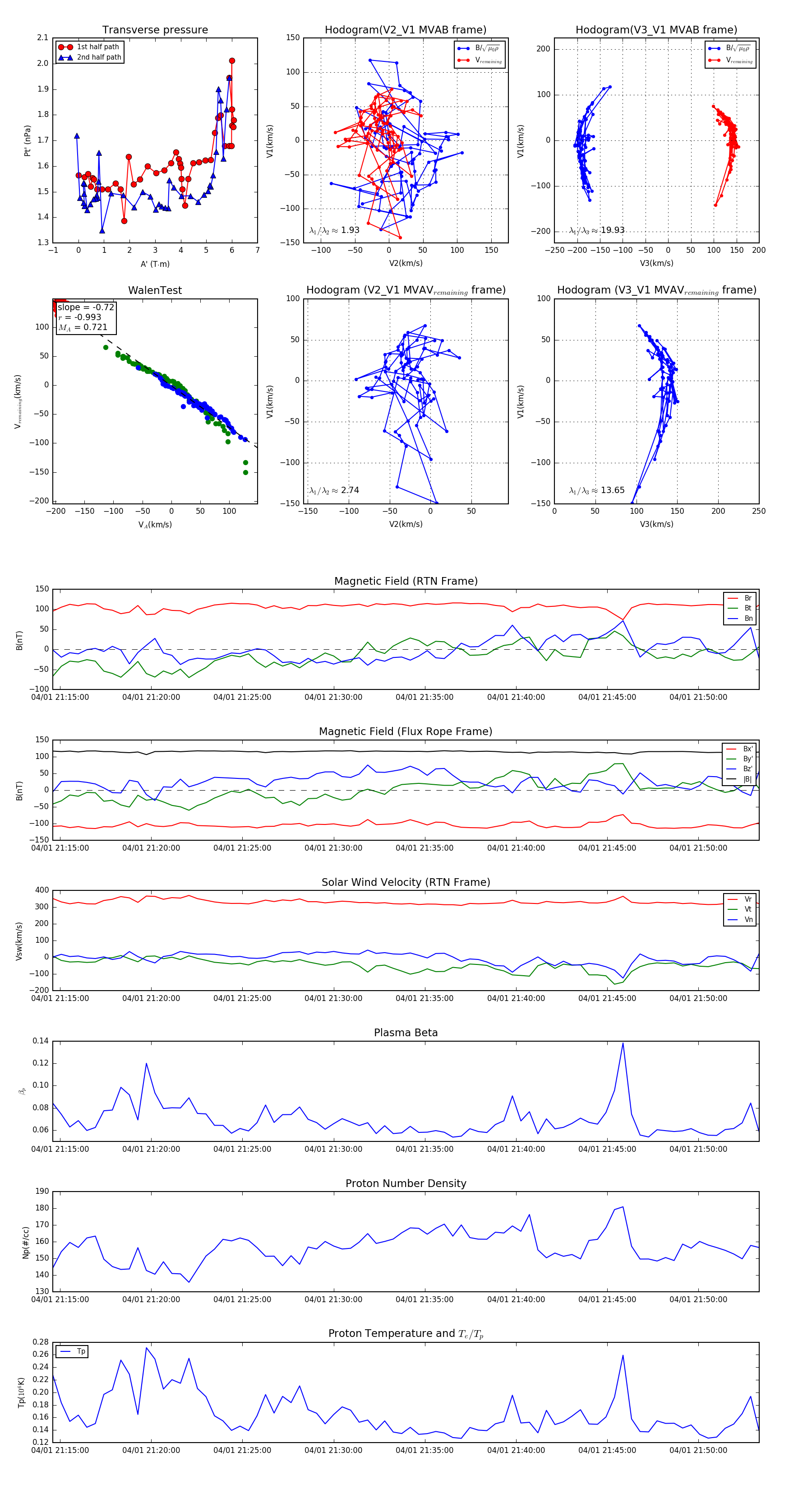
Flux Rope in 2024

Flux Rope Event 2024-04-01 21:14:36 ~ 2024-04-01 21:53:20 (2325 seconds)


plot