HOME   LIST
‹–   –›

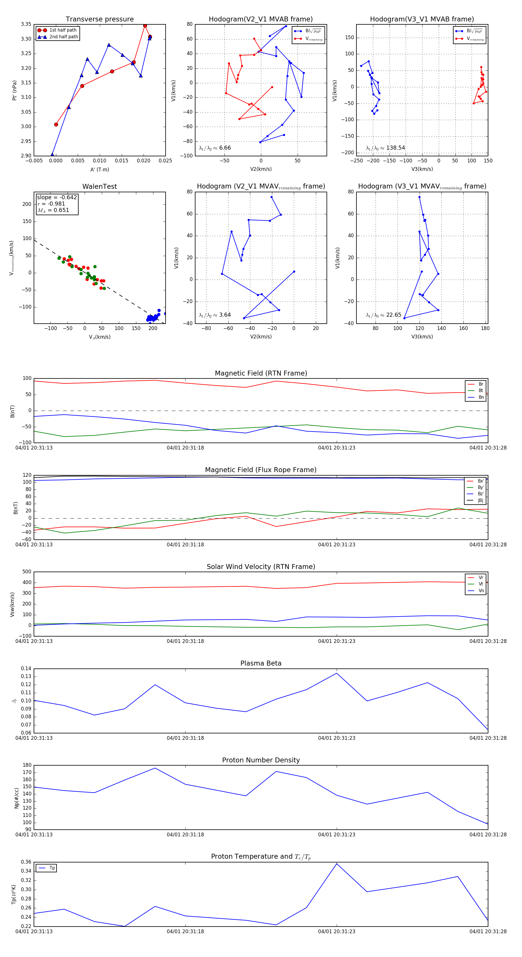
Flux Rope in 2024

Flux Rope Event 2024-04-01 20:31:13 ~ 2024-04-01 20:31:28 (16 seconds)


plot