HOME   LIST
‹–   –›

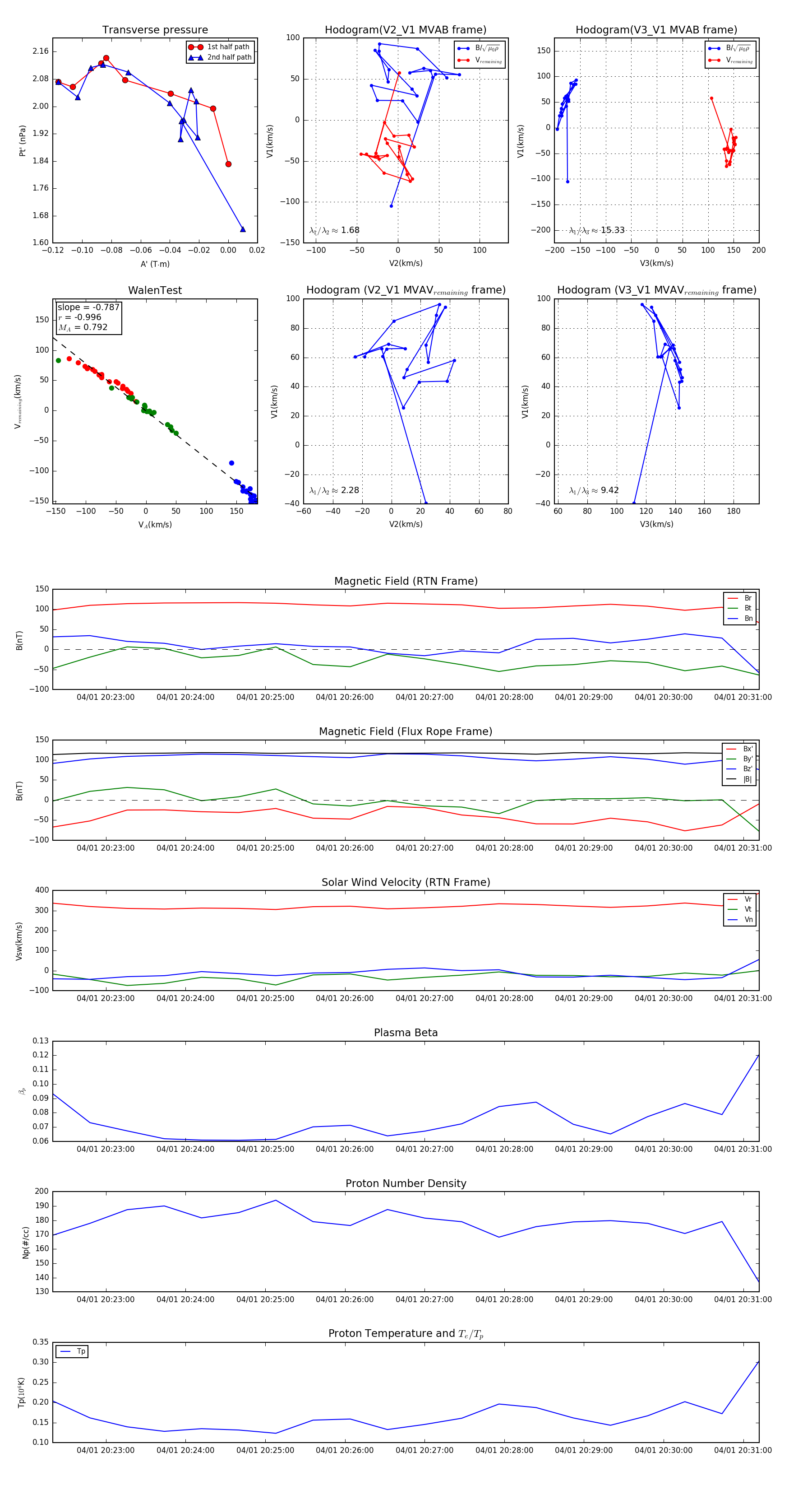
Flux Rope in 2024

Flux Rope Event 2024-04-01 20:22:20 ~ 2024-04-01 20:31:12 (533 seconds)


plot