HOME   LIST
‹–   –›

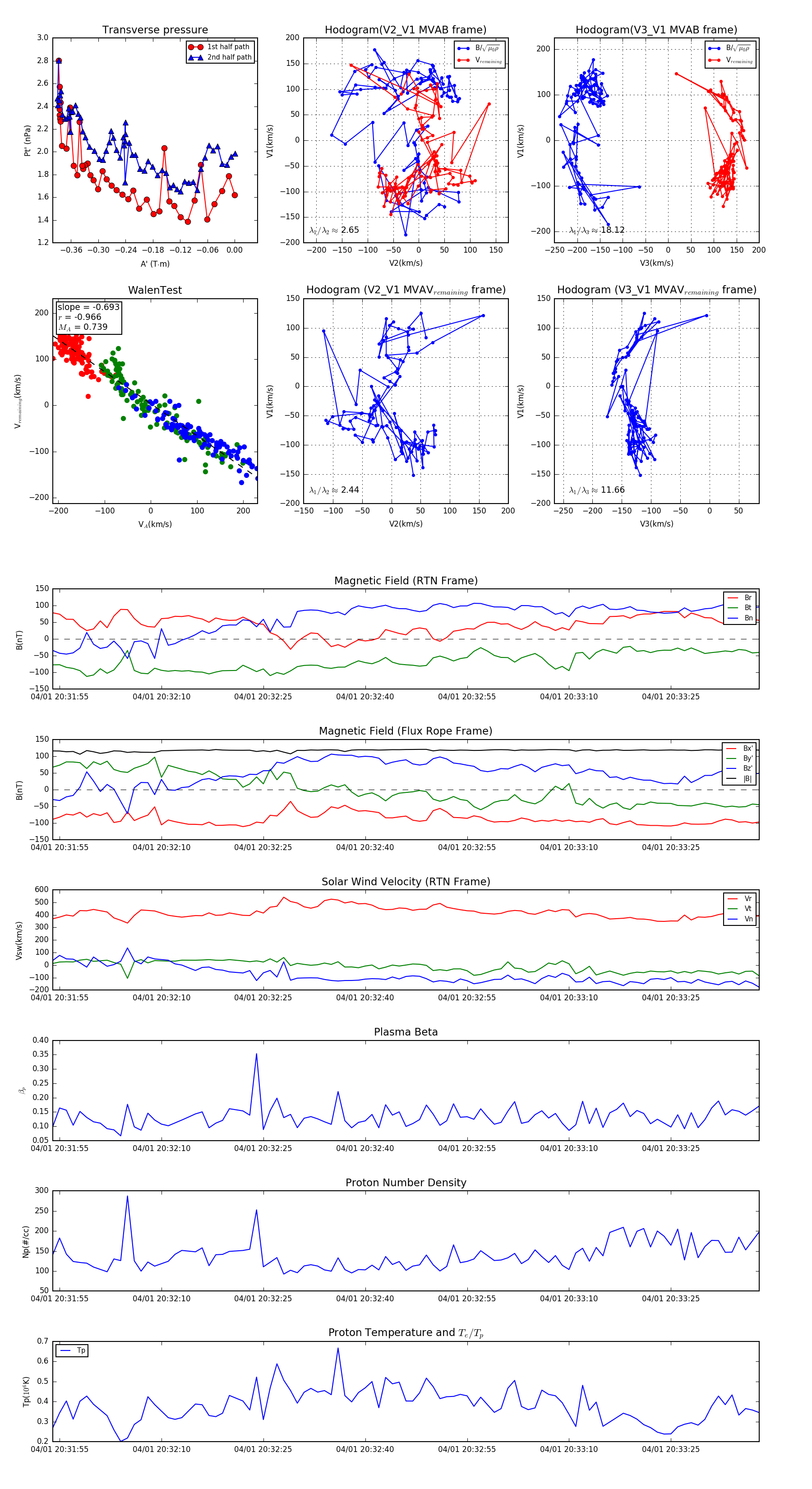
Flux Rope in 2024

Flux Rope Event 2024-04-01 20:31:54 ~ 2024-04-01 20:33:38 (105 seconds)


plot