HOME   LIST
‹–   –›

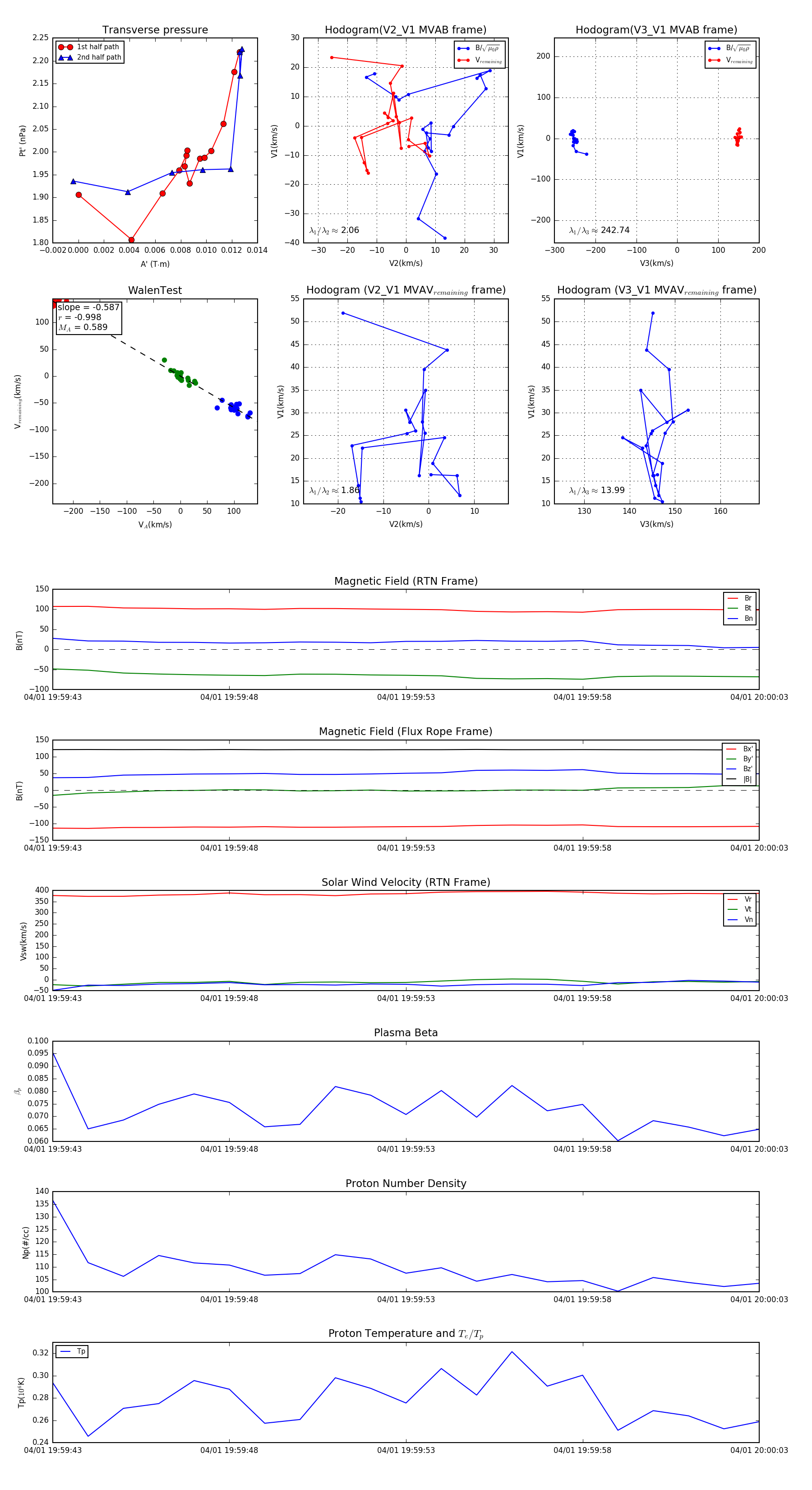
Flux Rope in 2024

Flux Rope Event 2024-04-01 19:59:43 ~ 2024-04-01 20:00:03 (21 seconds)


plot