HOME   LIST
‹–   –›

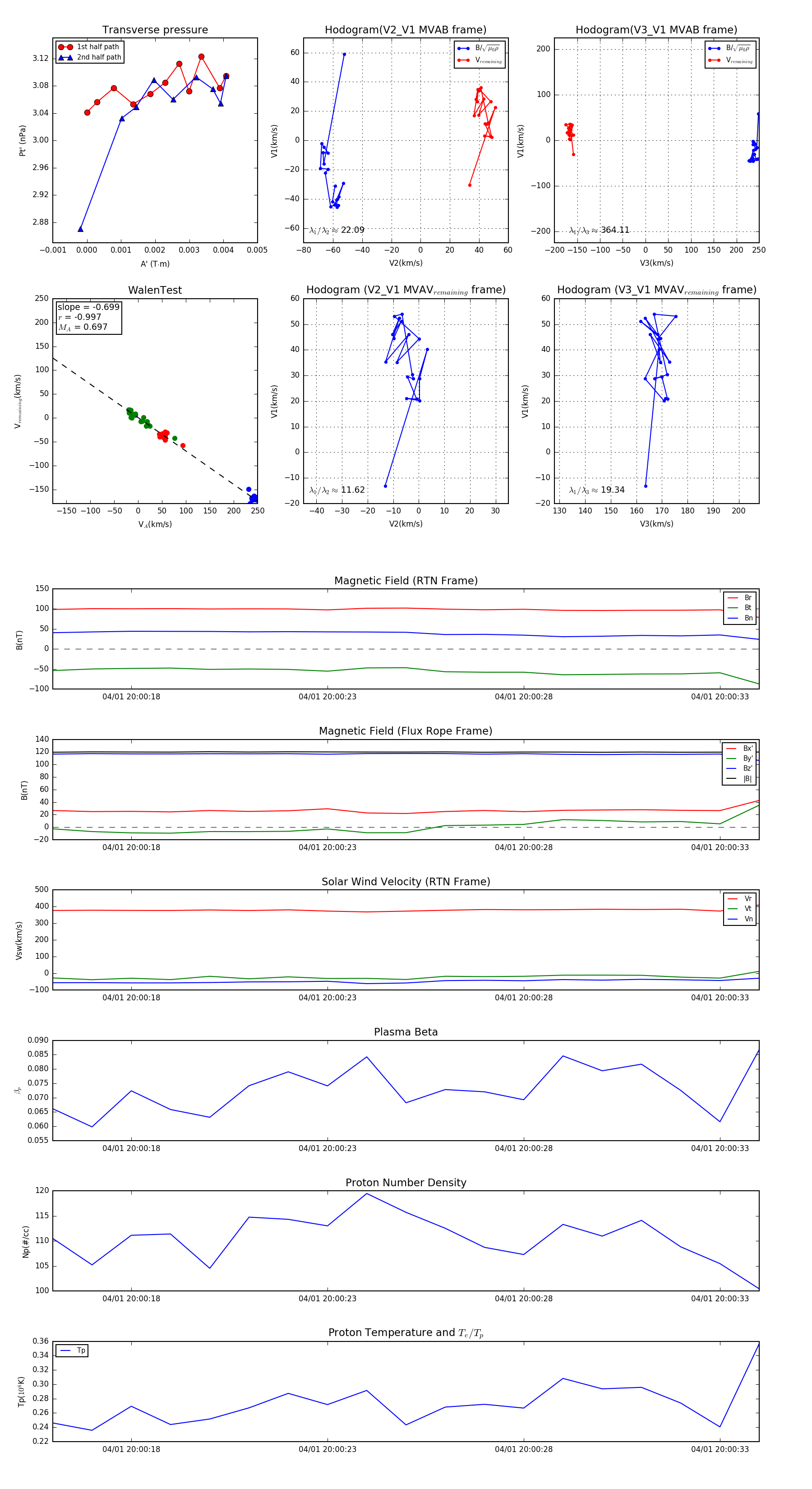
Flux Rope in 2024

Flux Rope Event 2024-04-01 20:00:16 ~ 2024-04-01 20:00:34 (19 seconds)


plot