HOME   LIST
‹–   –›

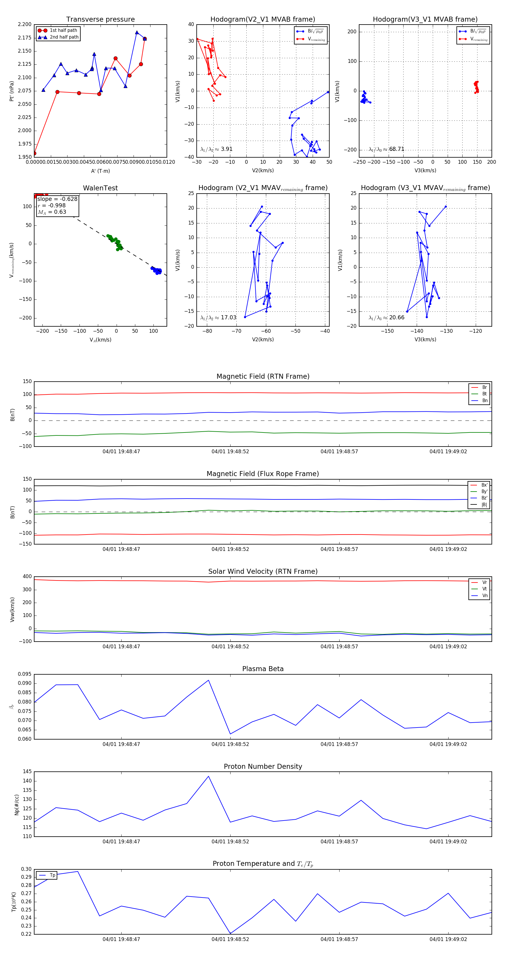
Flux Rope in 2024

Flux Rope Event 2024-04-01 19:48:43 ~ 2024-04-01 19:49:04 (22 seconds)


plot