HOME   LIST
‹–   –›

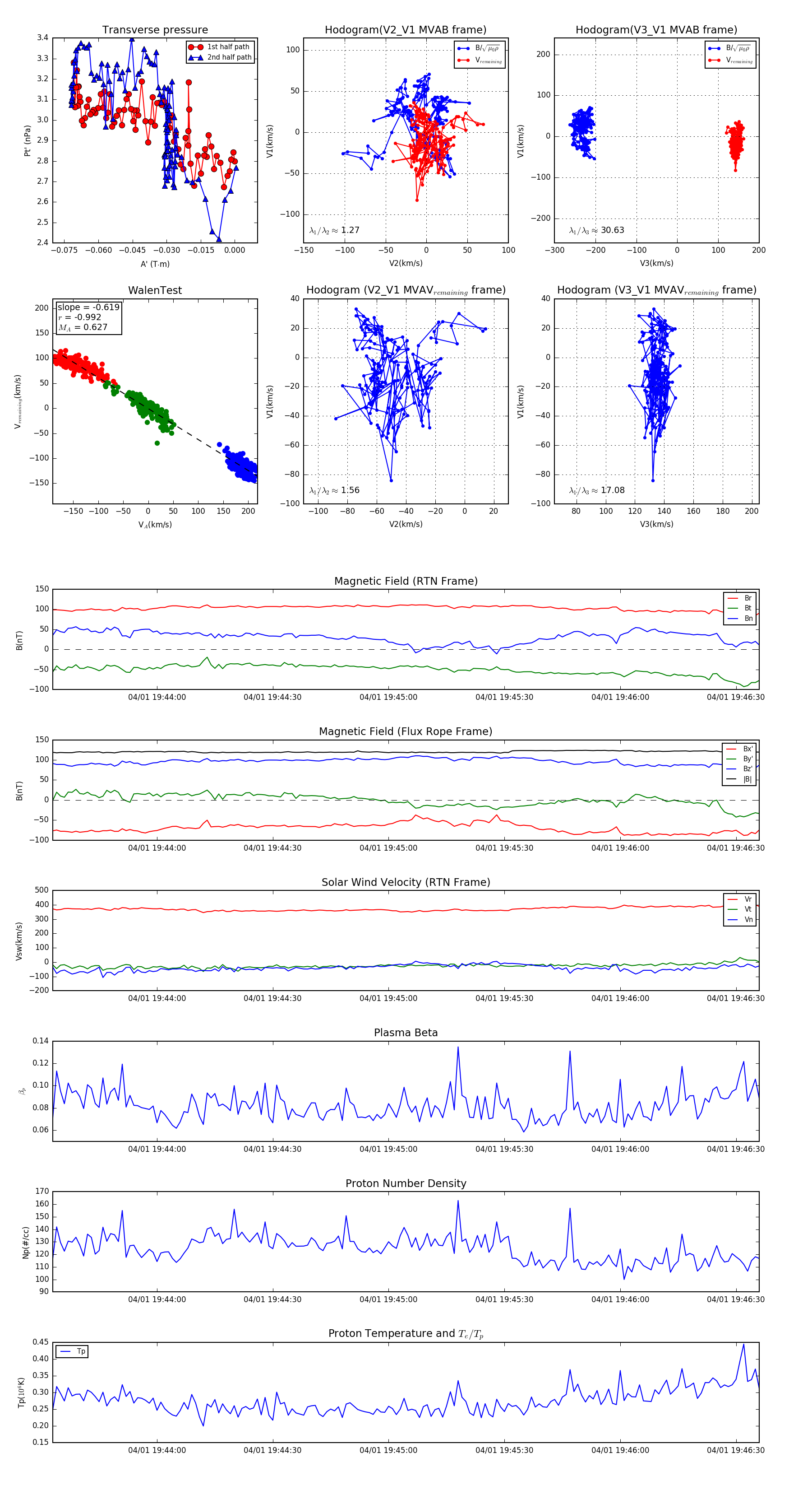
Flux Rope in 2024

Flux Rope Event 2024-04-01 19:43:33 ~ 2024-04-01 19:46:36 (184 seconds)


plot