HOME   LIST
‹–   –›

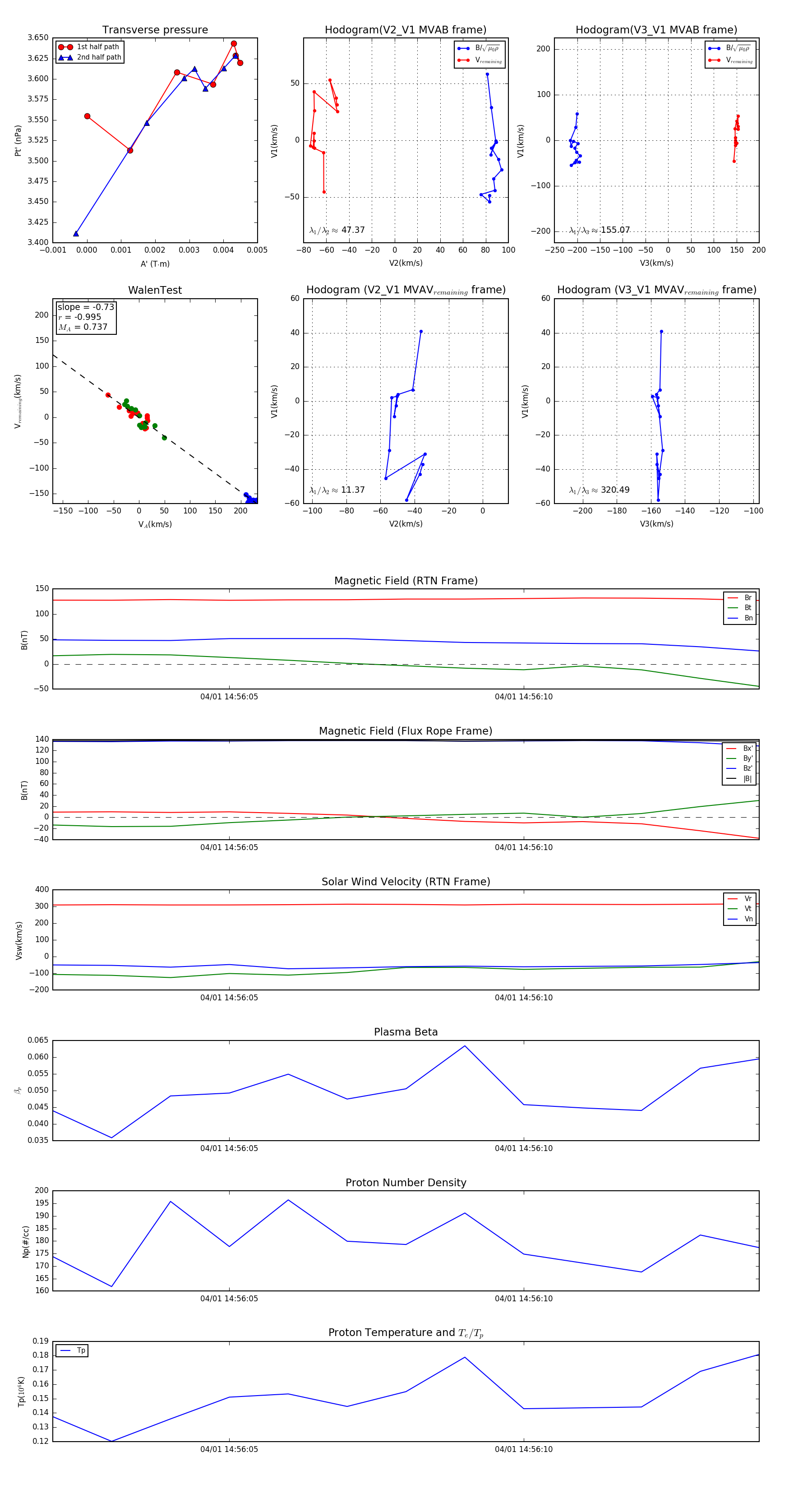
Flux Rope in 2024

Flux Rope Event 2024-04-01 14:56:02 ~ 2024-04-01 14:56:14 (13 seconds)


plot