HOME   LIST
‹–   –›

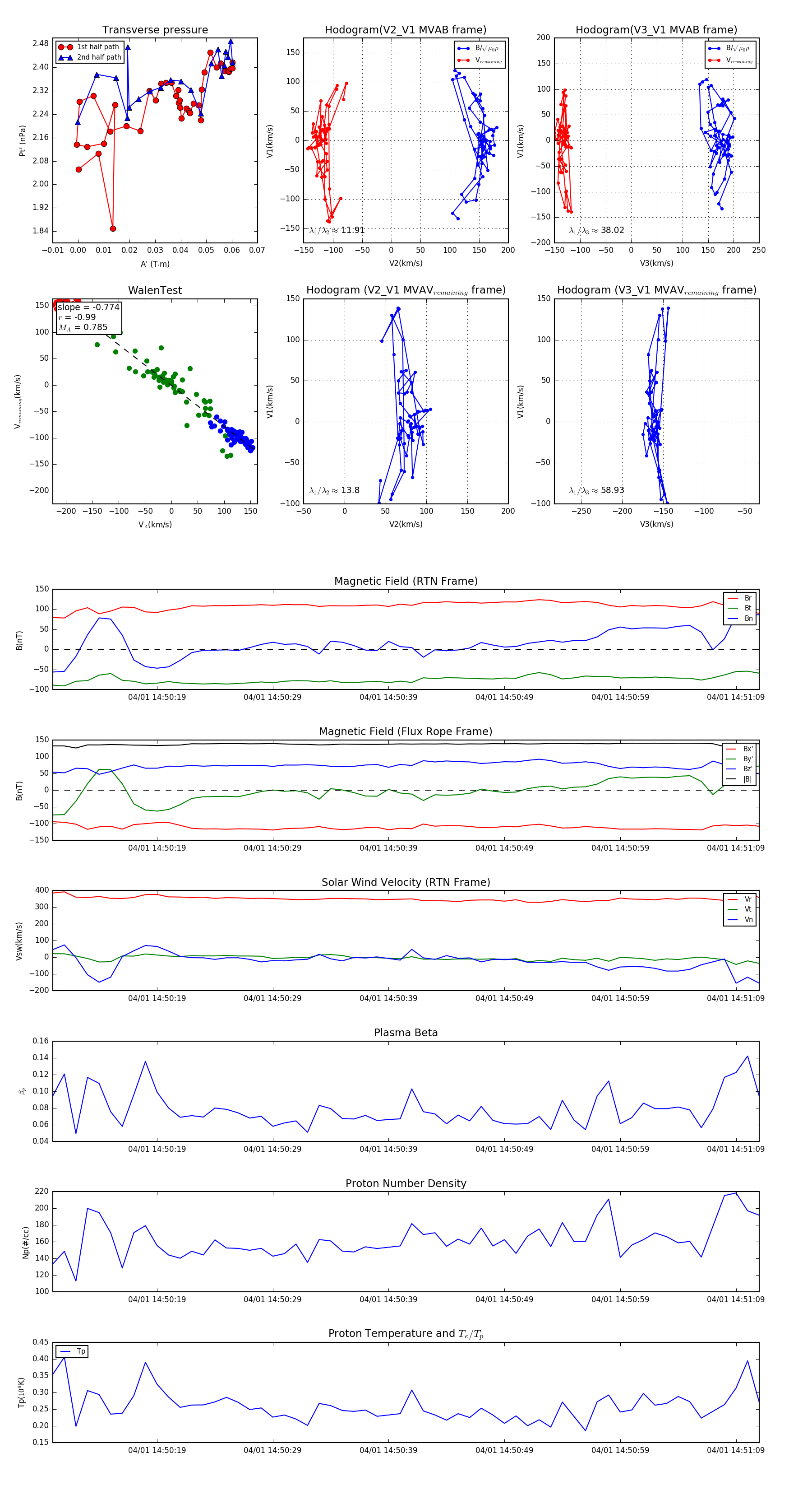
Flux Rope in 2024

Flux Rope Event 2024-04-01 14:50:10 ~ 2024-04-01 14:51:11 (62 seconds)


plot