HOME   LIST
‹–   –›

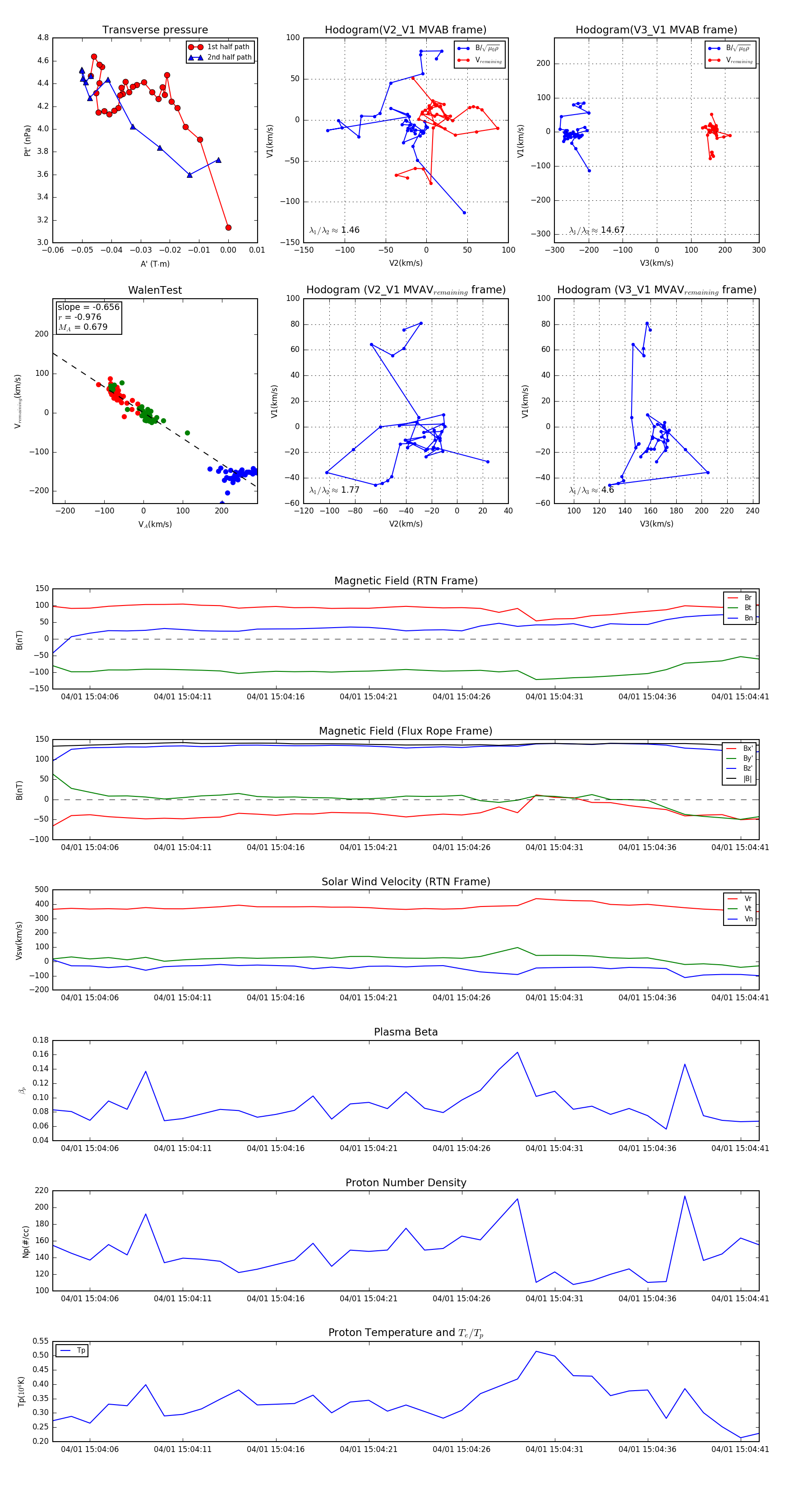
Flux Rope in 2024

Flux Rope Event 2024-04-01 15:04:04 ~ 2024-04-01 15:04:42 (39 seconds)


plot