HOME   LIST
‹–   –›

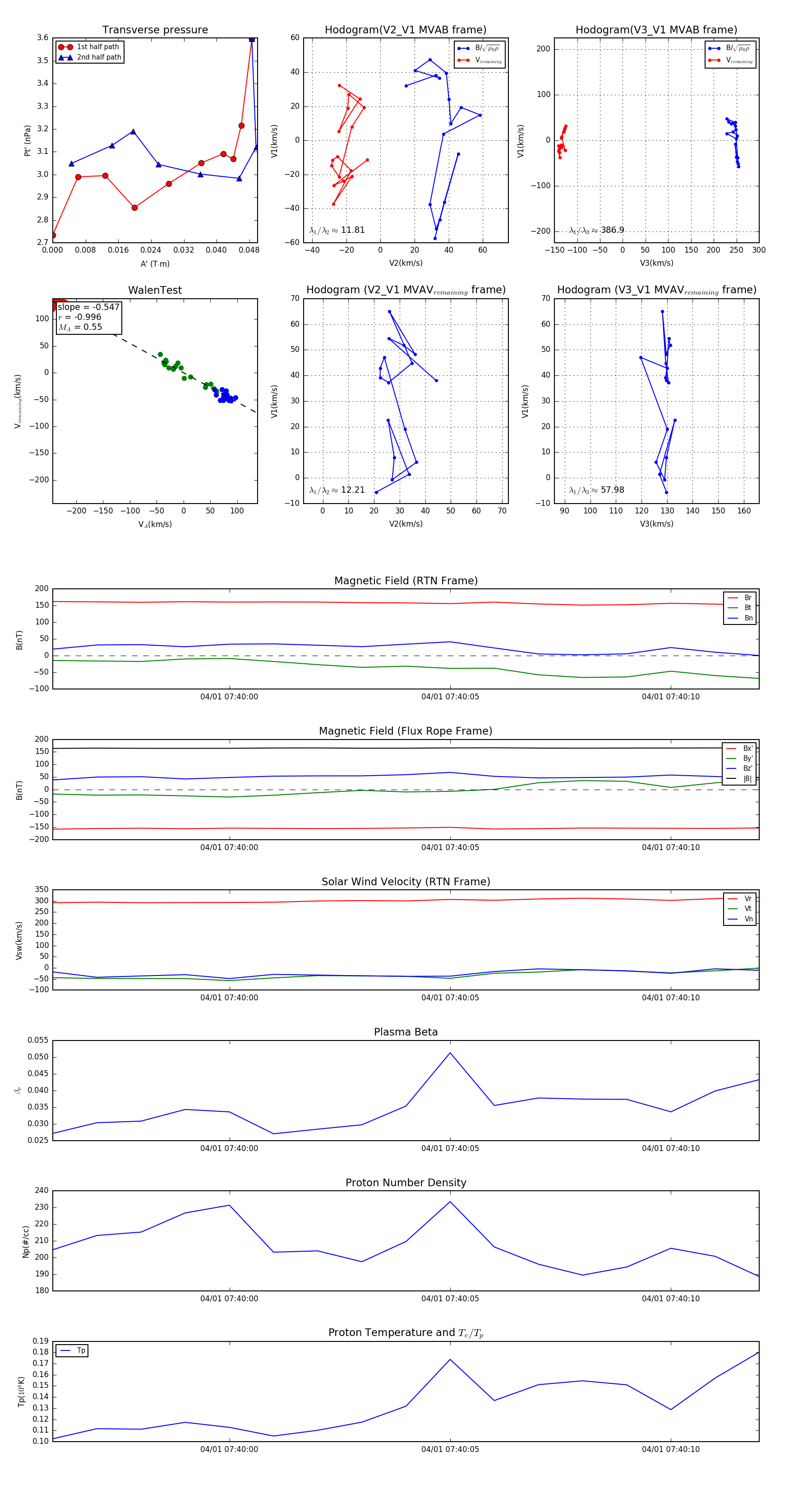
Flux Rope in 2024

Flux Rope Event 2024-04-01 07:39:56 ~ 2024-04-01 07:40:12 (17 seconds)


plot