HOME   LIST
‹–   –›

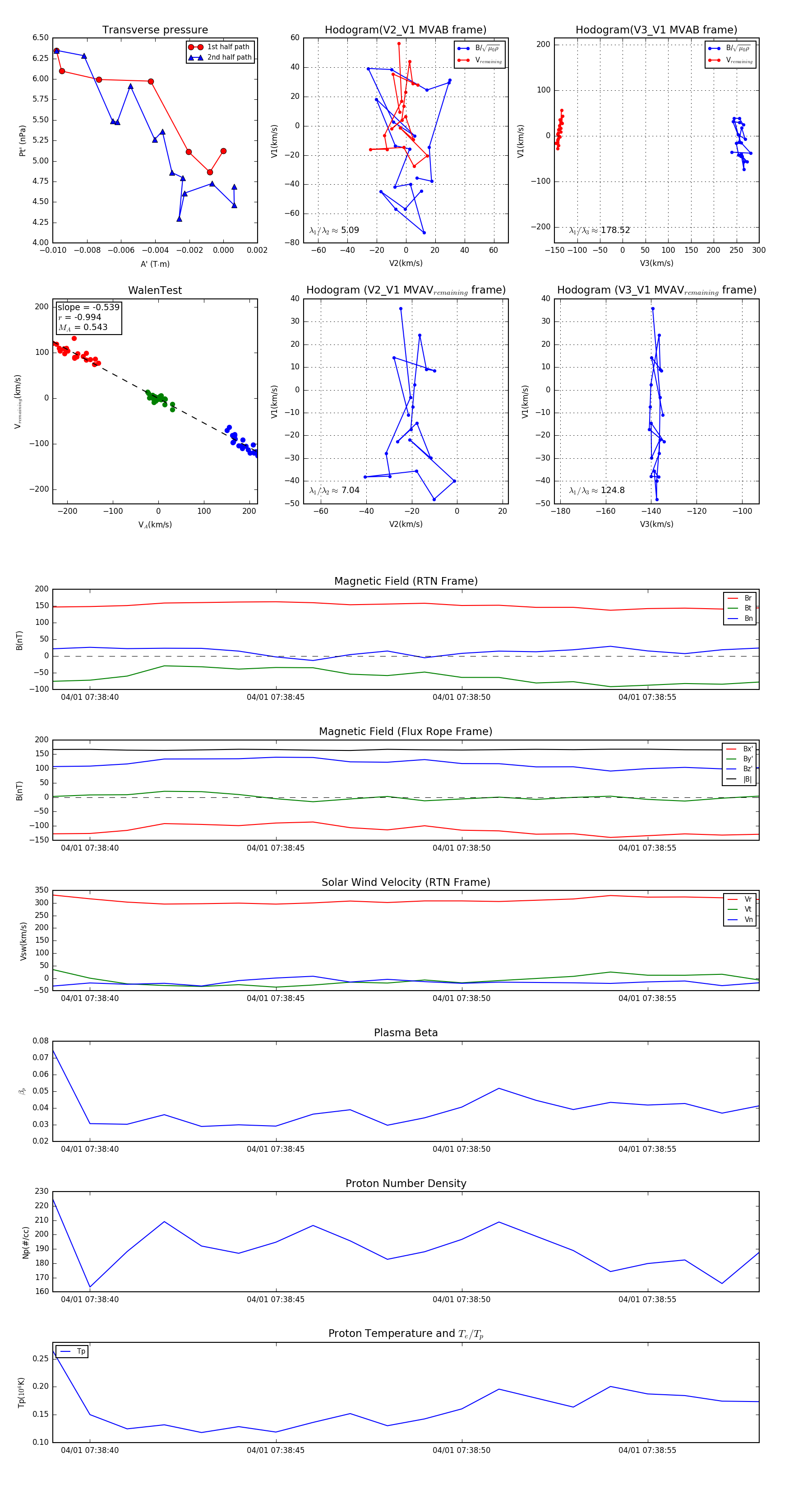
Flux Rope in 2024

Flux Rope Event 2024-04-01 07:38:39 ~ 2024-04-01 07:38:58 (20 seconds)


plot