HOME   LIST
‹–   –›

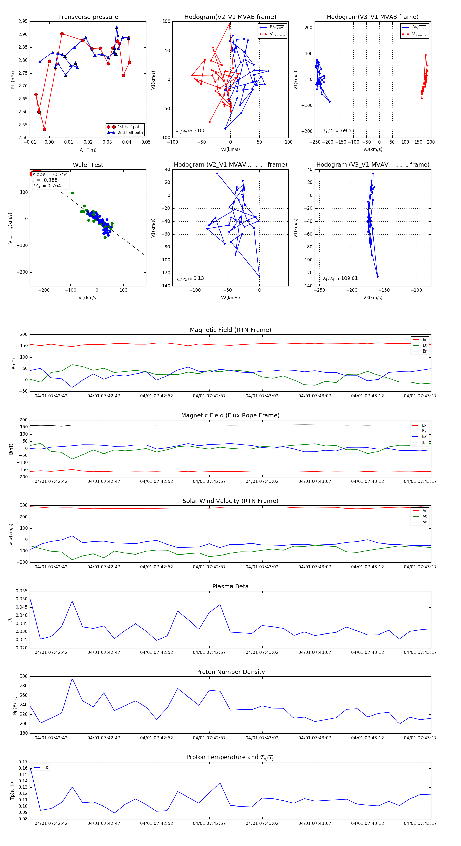
Flux Rope in 2024

Flux Rope Event 2024-04-01 07:42:40 ~ 2024-04-01 07:43:18 (39 seconds)


plot