HOME   LIST
‹–   –›

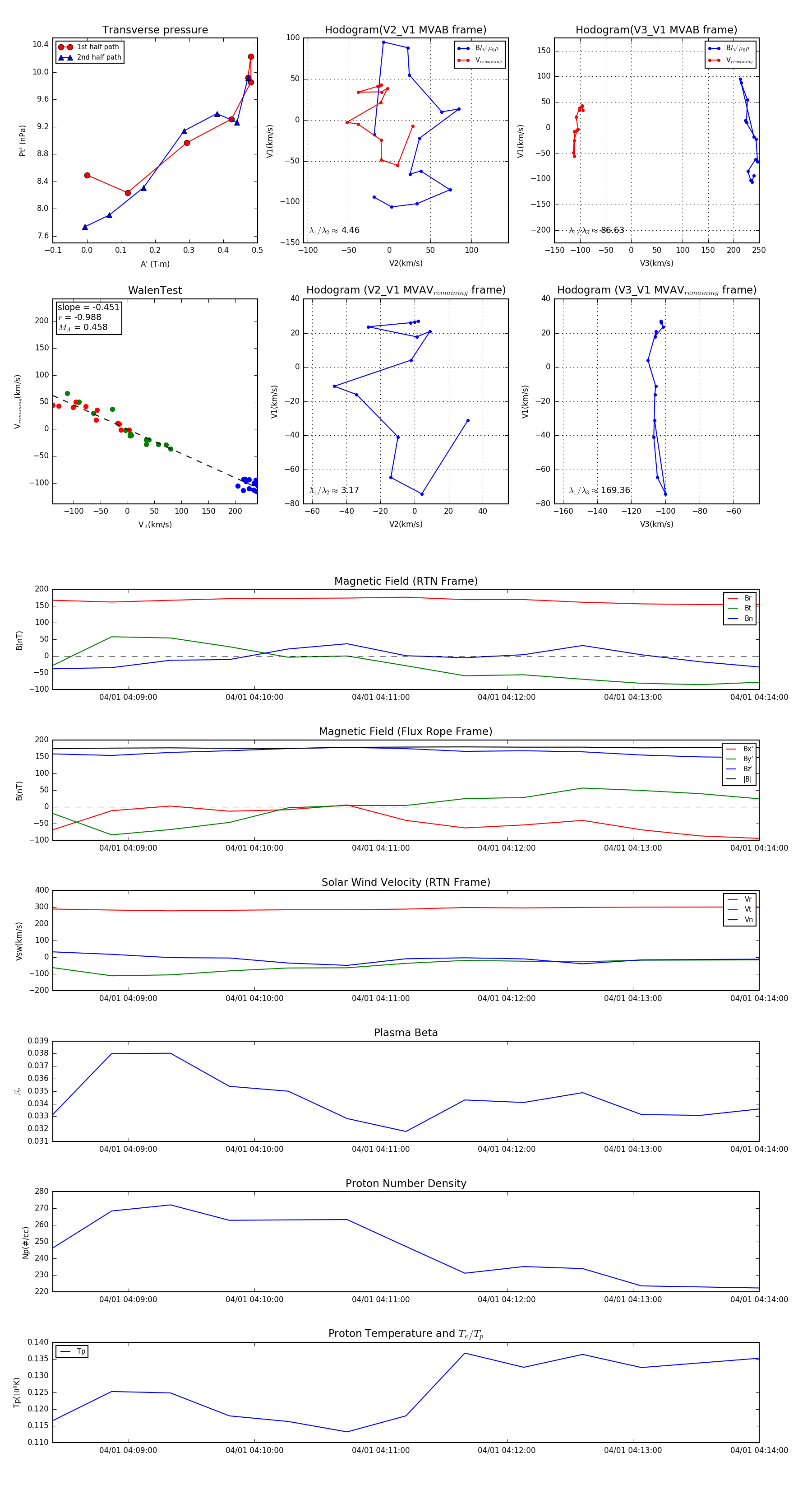
Flux Rope in 2024

Flux Rope Event 2024-04-01 04:08:24 ~ 2024-04-01 04:14:00 (337 seconds)


plot