HOME   LIST
‹–   –›

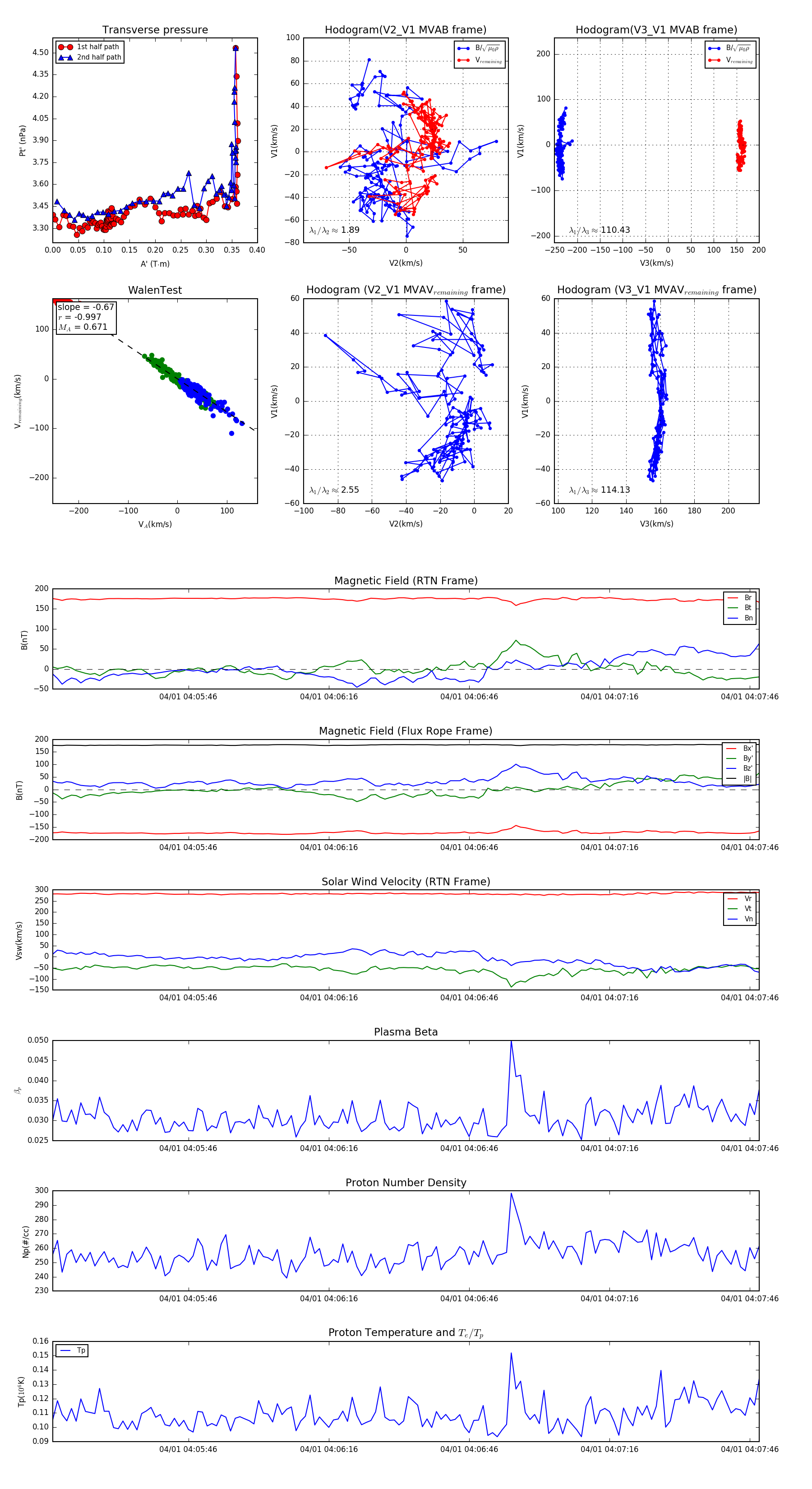
Flux Rope in 2024

Flux Rope Event 2024-04-01 04:05:17 ~ 2024-04-01 04:07:48 (152 seconds)


plot