HOME   LIST
‹–   –›

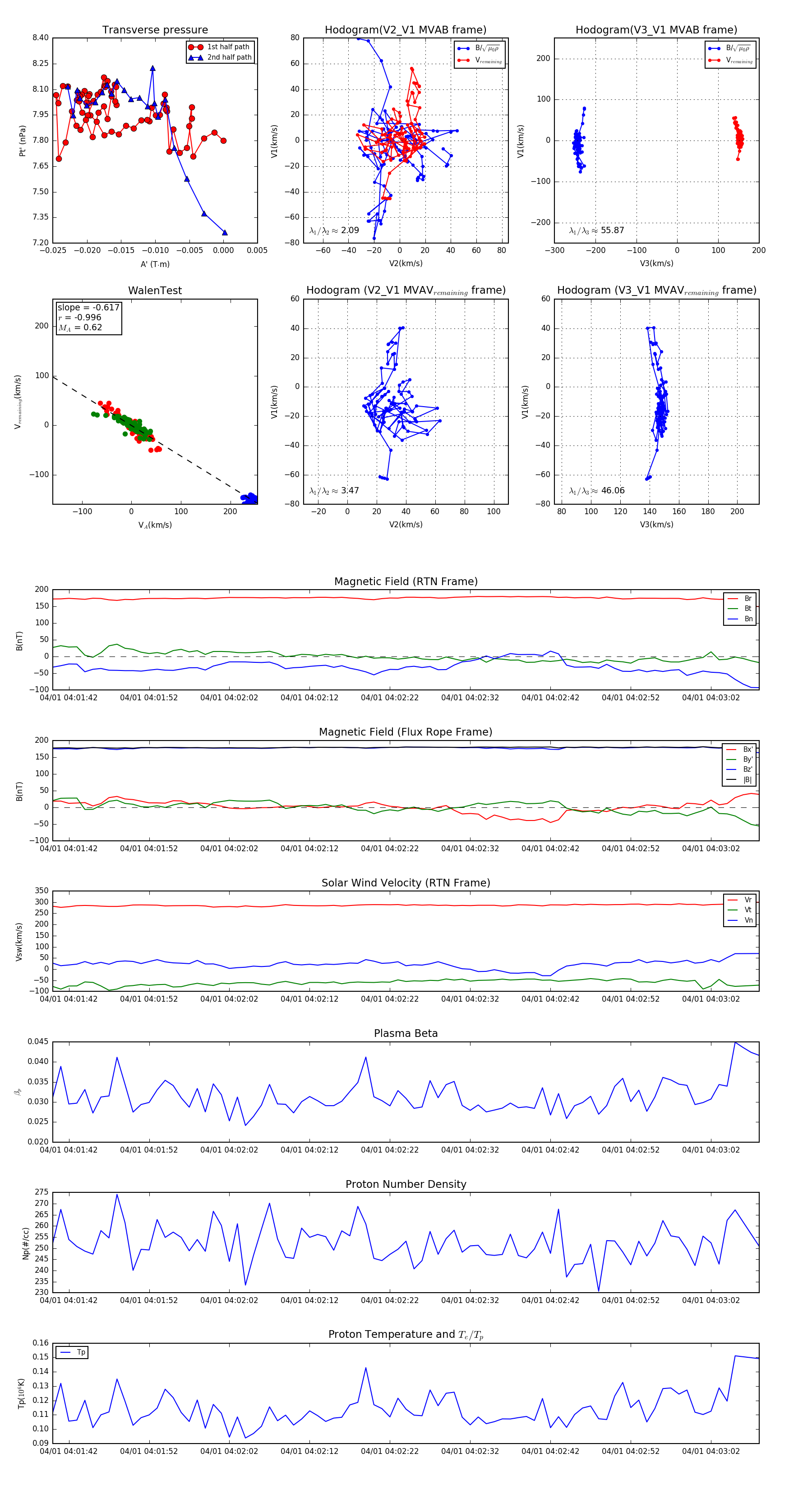
Flux Rope in 2024

Flux Rope Event 2024-04-01 04:01:40 ~ 2024-04-01 04:03:08 (89 seconds)


plot