HOME   LIST
‹–   –›

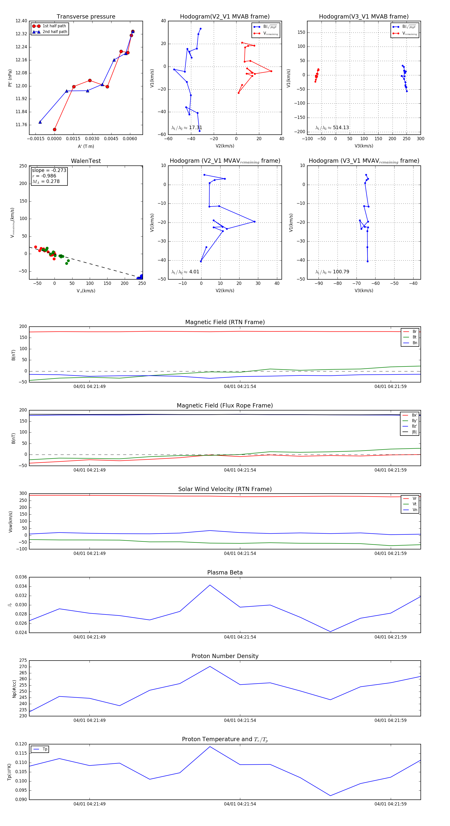
Flux Rope in 2024

Flux Rope Event 2024-04-01 04:21:47 ~ 2024-04-01 04:22:00 (14 seconds)


plot