HOME   LIST
‹–   –›

Flux Rope in 2024

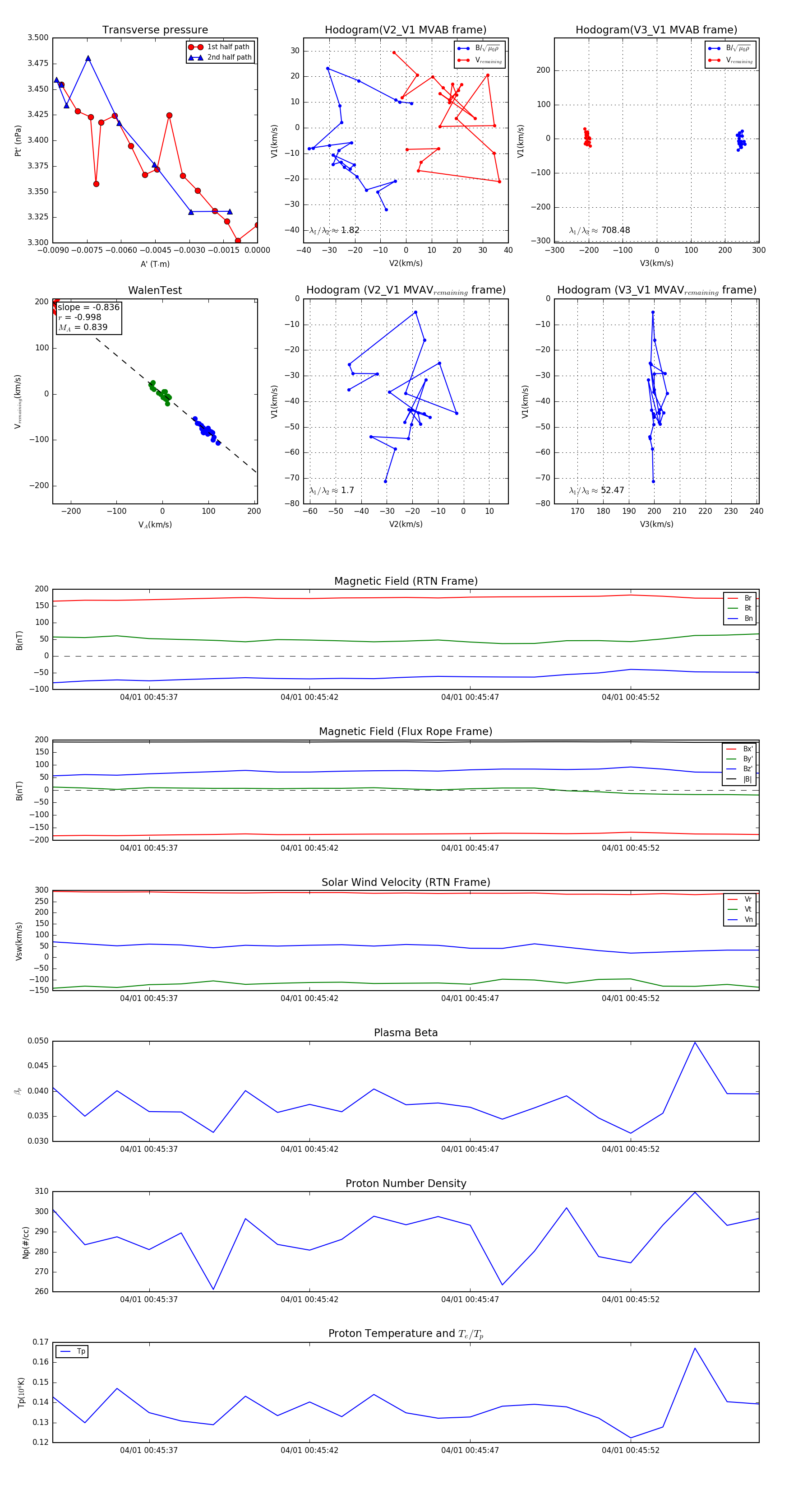
Flux Rope Event 2024-04-01 00:45:34 ~ 2024-04-01 00:45:56 (23 seconds)


plot