HOME   LIST
‹–   –›

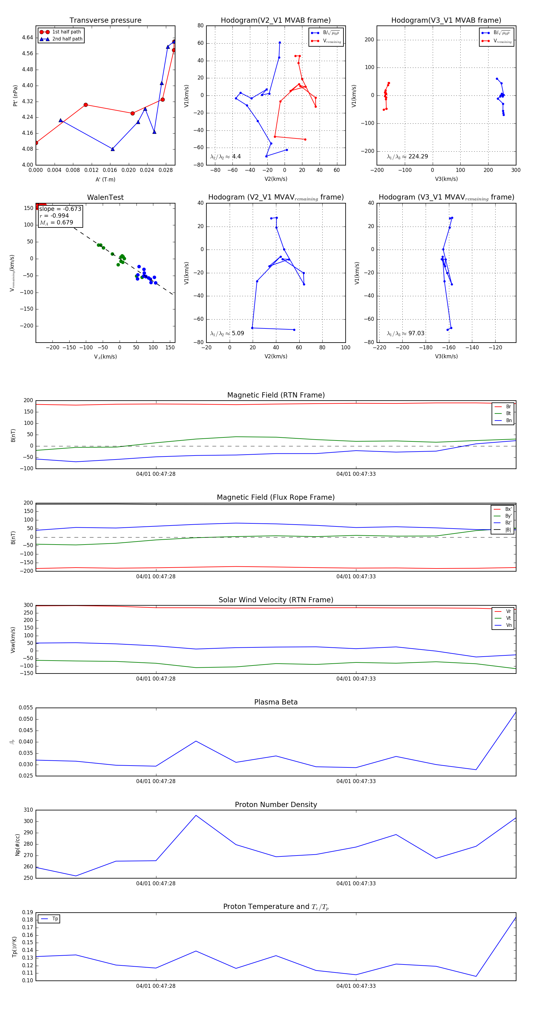
Flux Rope in 2024

Flux Rope Event 2024-04-01 00:47:25 ~ 2024-04-01 00:47:37 (13 seconds)


plot