HOME   LIST
‹–   –›

Flux Rope in 2024

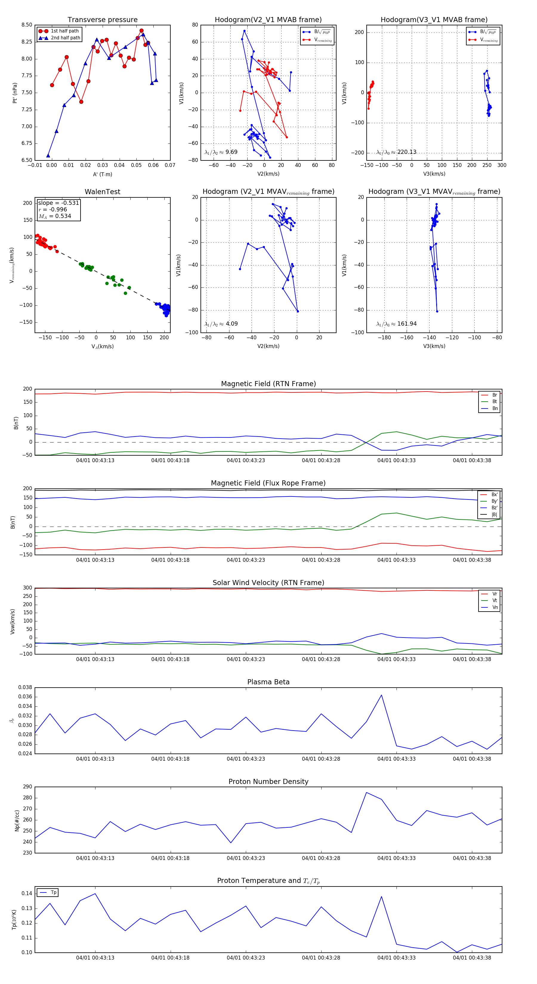
Flux Rope Event 2024-04-01 00:43:09 ~ 2024-04-01 00:43:40 (32 seconds)


plot