HOME   LIST
‹–   –›

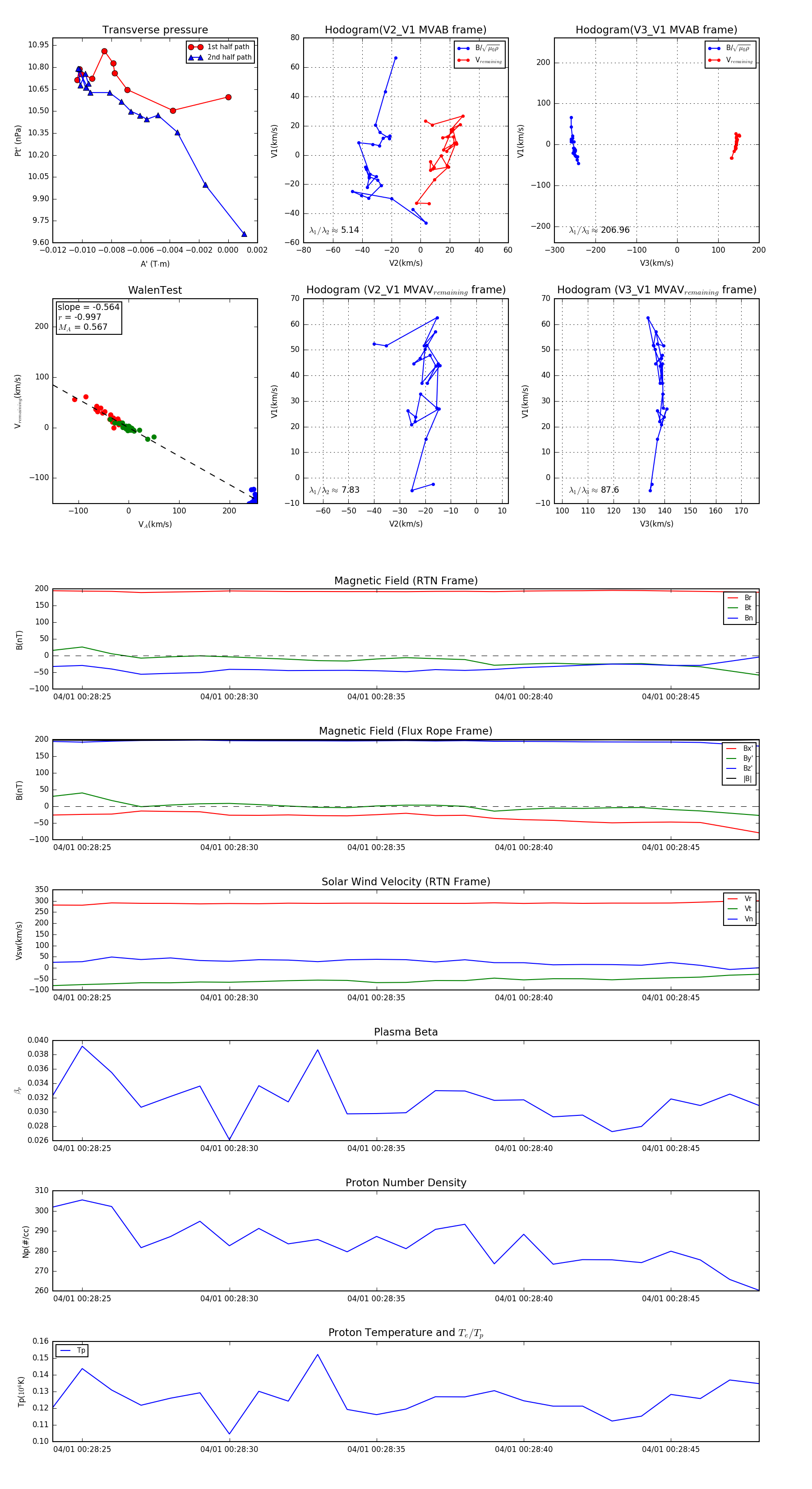
Flux Rope in 2024

Flux Rope Event 2024-04-01 00:28:24 ~ 2024-04-01 00:28:48 (25 seconds)


plot