HOME   LIST
‹–   –›

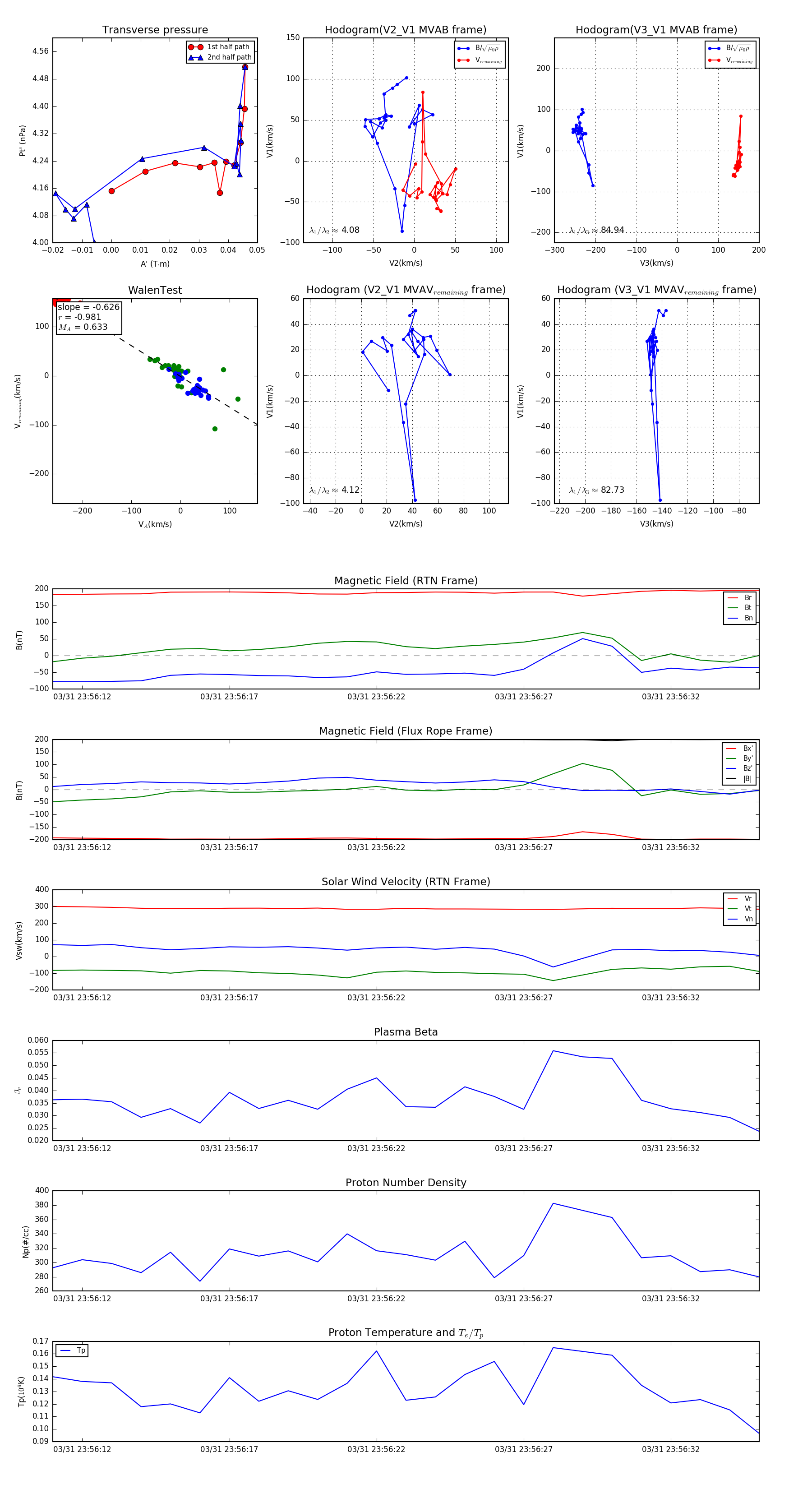
Flux Rope in 2024

Flux Rope Event 2024-03-31 23:56:11 ~ 2024-03-31 23:56:35 (25 seconds)


plot