HOME   LIST
‹–   –›

Flux Rope in 2024

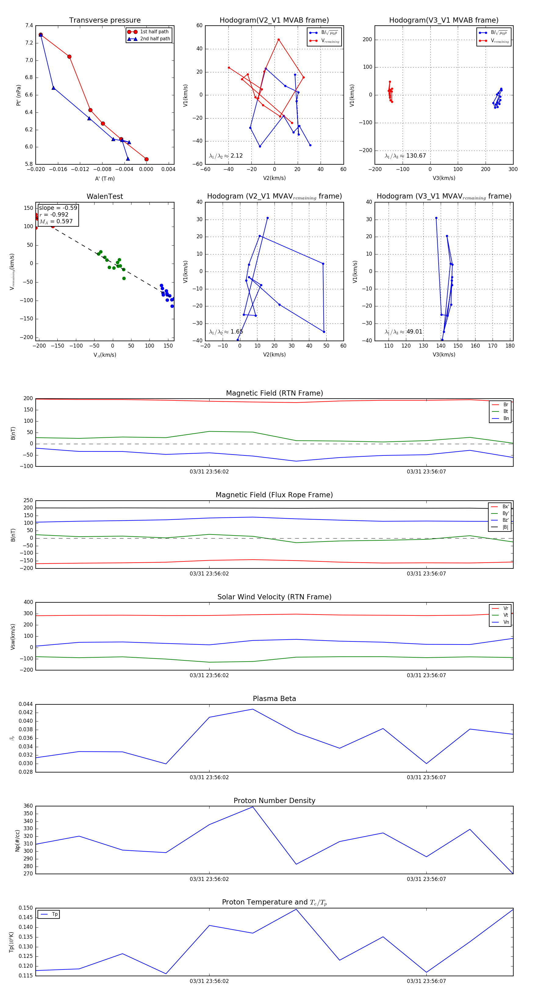
Flux Rope Event 2024-03-31 23:55:58 ~ 2024-03-31 23:56:09 (12 seconds)


plot