HOME   LIST
‹–   –›

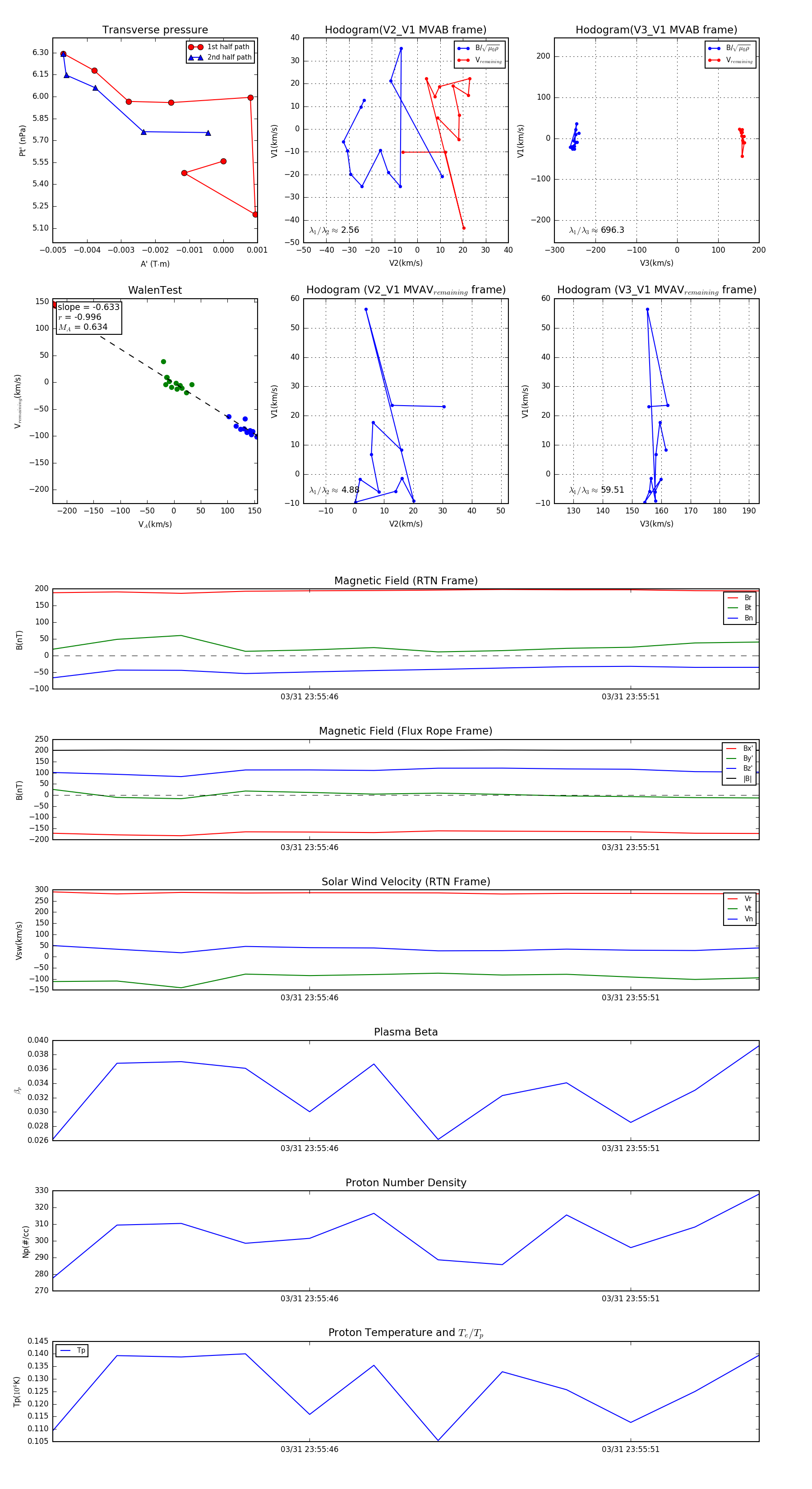
Flux Rope in 2024

Flux Rope Event 2024-03-31 23:55:42 ~ 2024-03-31 23:55:53 (12 seconds)


plot