HOME   LIST
‹–   –›

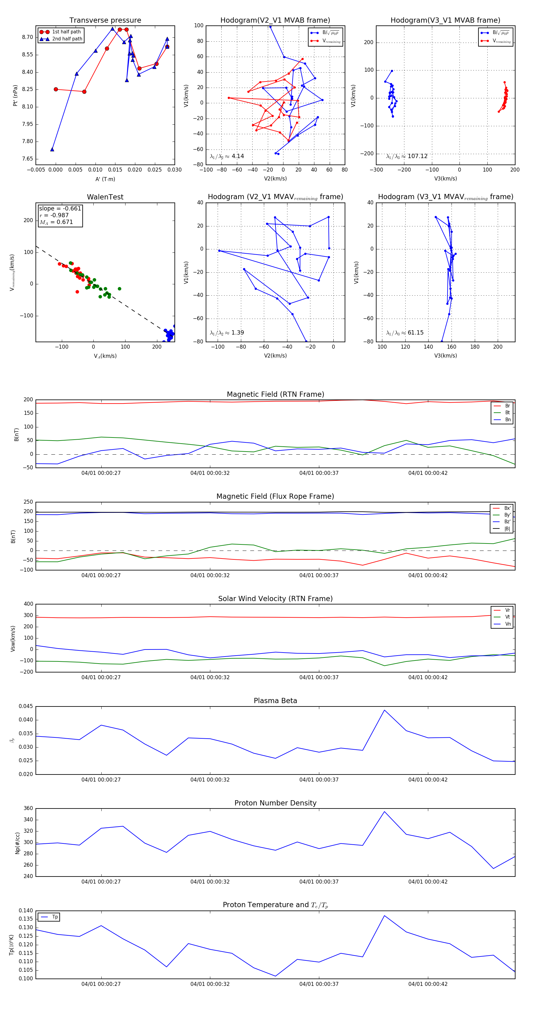
Flux Rope in 2024

Flux Rope Event 2024-04-01 00:00:24 ~ 2024-04-01 00:00:46 (23 seconds)


plot