HOME   LIST
‹–   –›

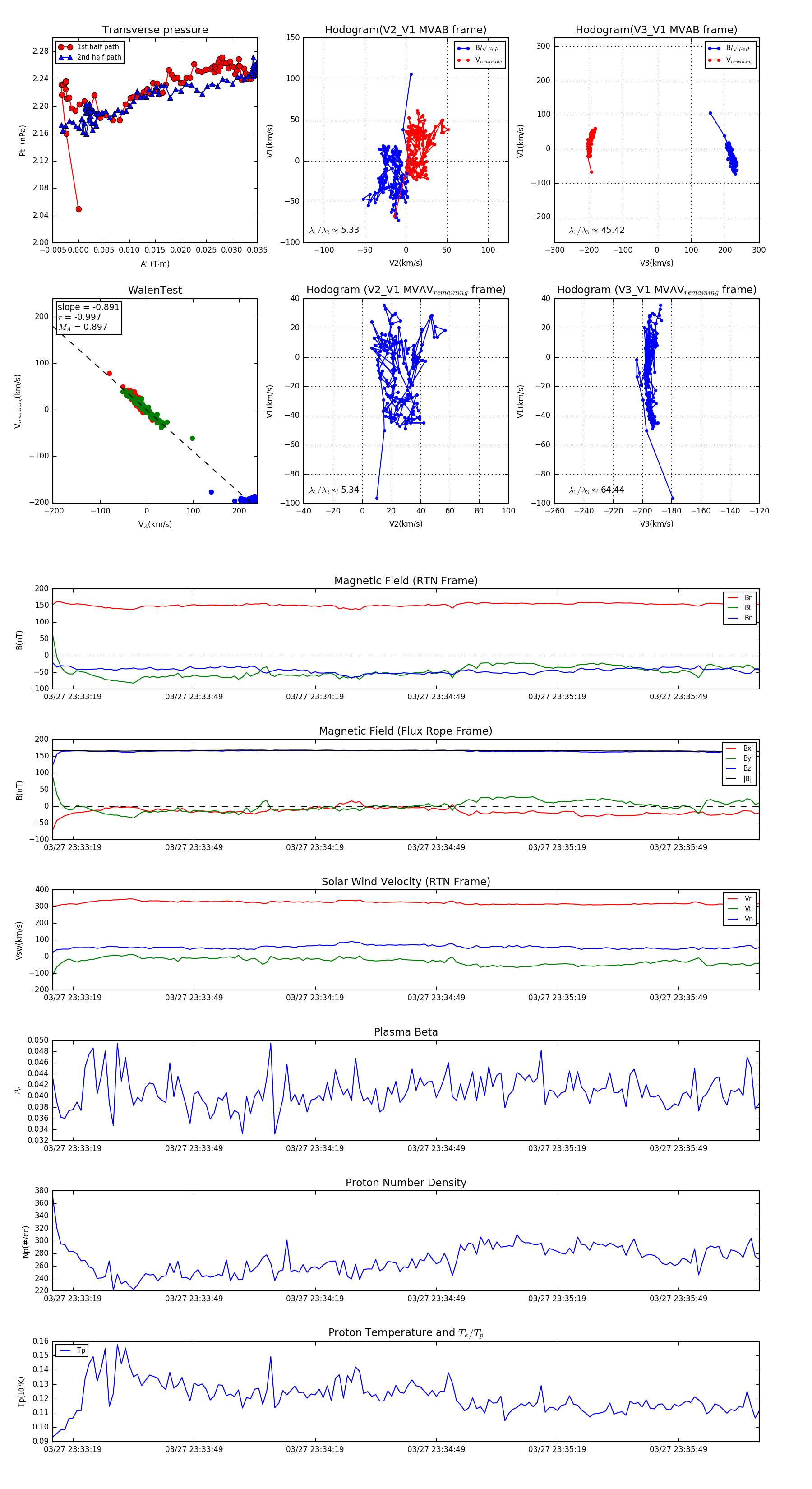
Flux Rope in 2024

Flux Rope Event 2024-03-27 23:33:14 ~ 2024-03-27 23:36:09 (176 seconds)


plot