HOME   LIST
‹–   –›

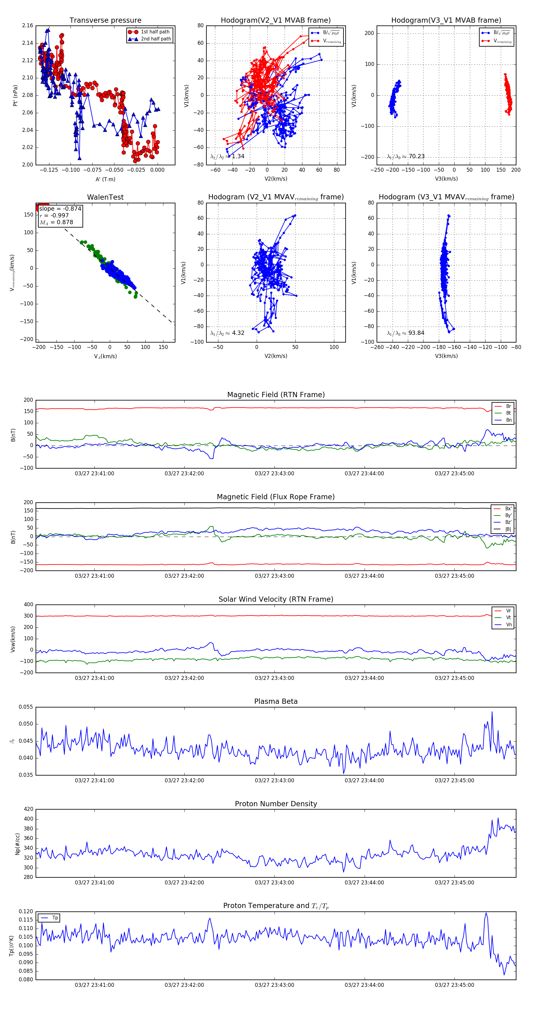
Flux Rope in 2024

Flux Rope Event 2024-03-27 23:40:21 ~ 2024-03-27 23:45:41 (321 seconds)


plot