HOME   LIST
‹–   –›

Flux Rope in 2024

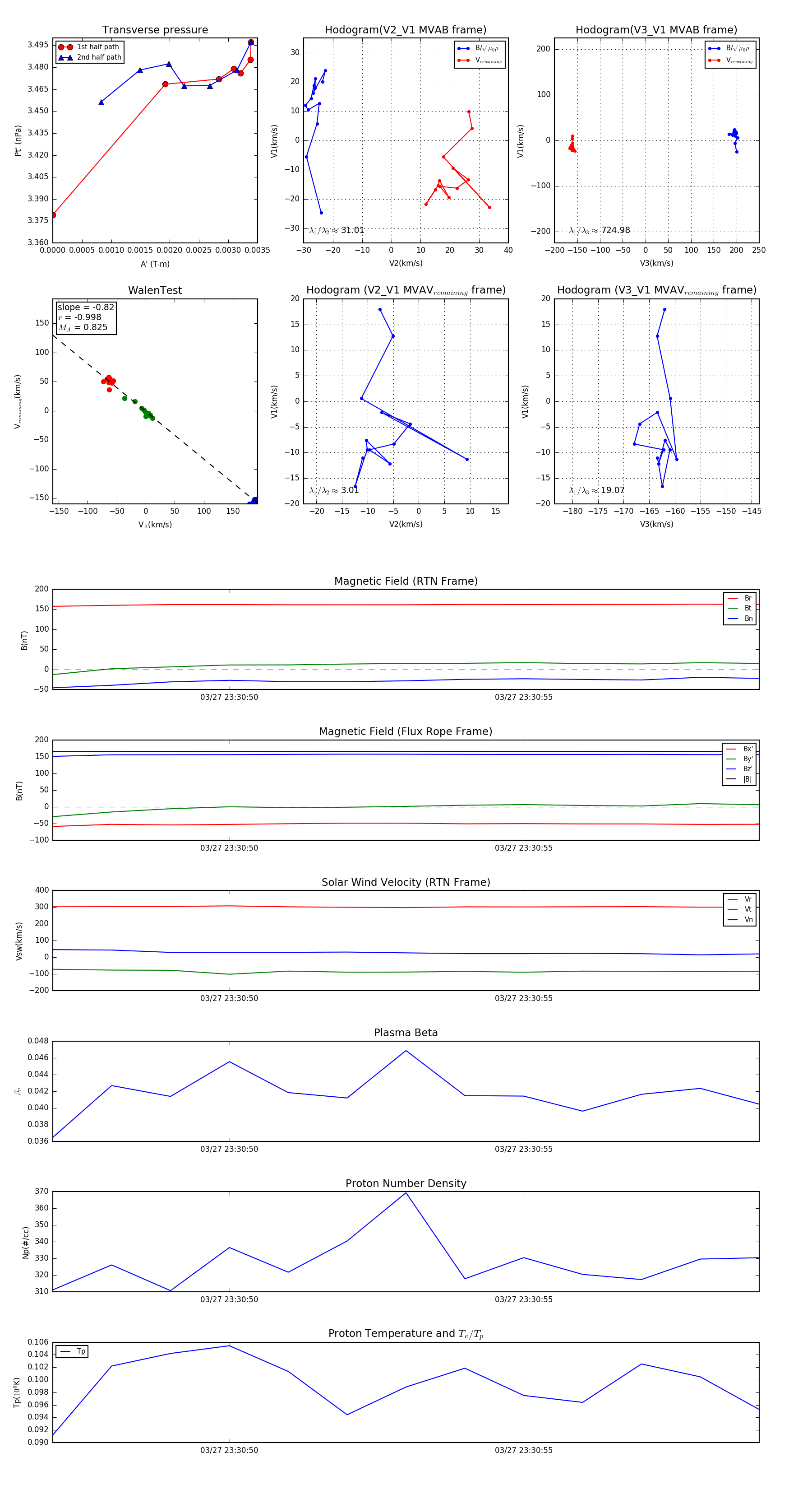
Flux Rope Event 2024-03-27 23:30:47 ~ 2024-03-27 23:30:59 (13 seconds)


plot