HOME   LIST
‹–   –›

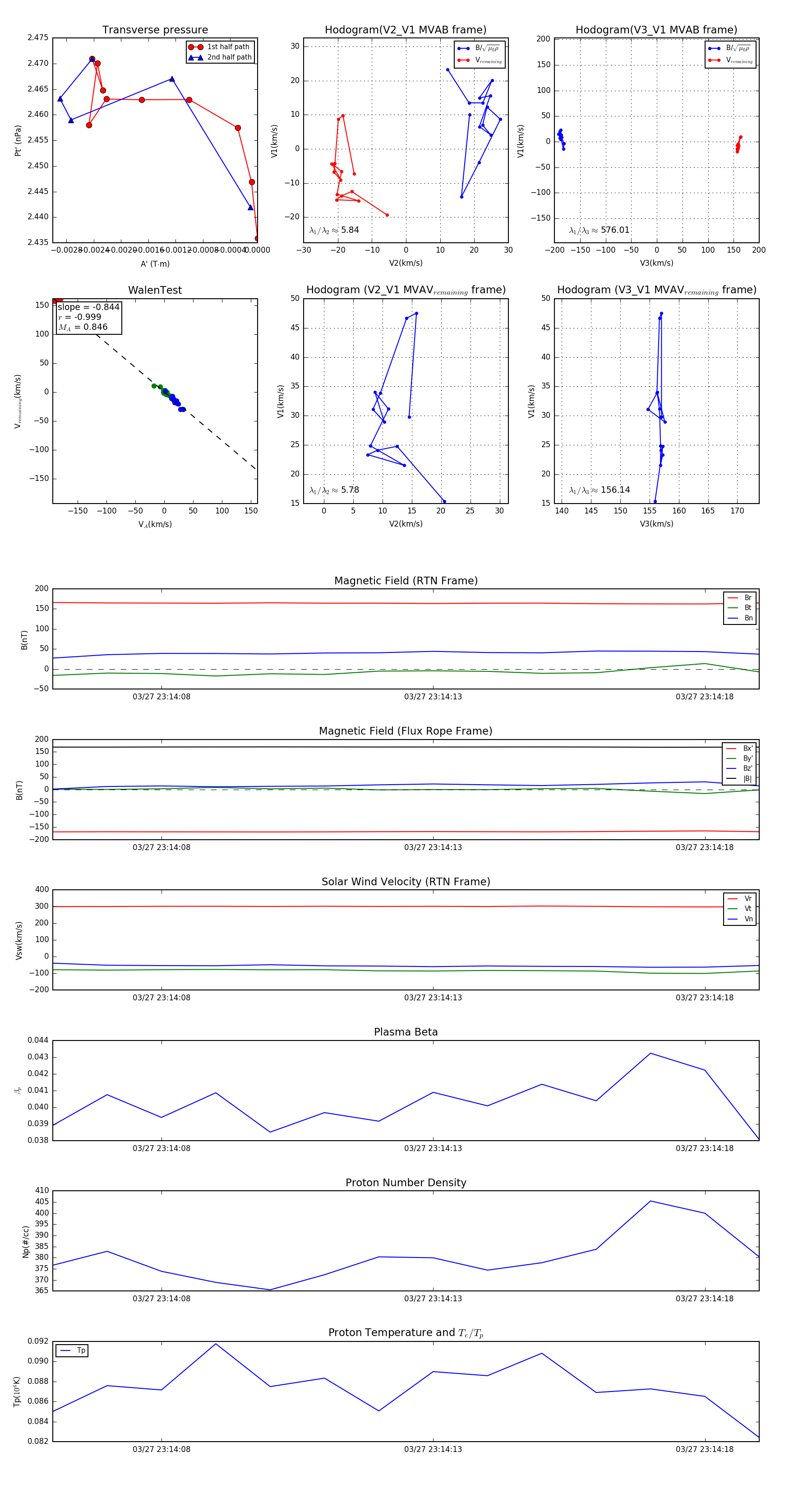
Flux Rope in 2024

Flux Rope Event 2024-03-27 23:14:06 ~ 2024-03-27 23:14:19 (14 seconds)


plot