HOME   LIST
‹–   –›

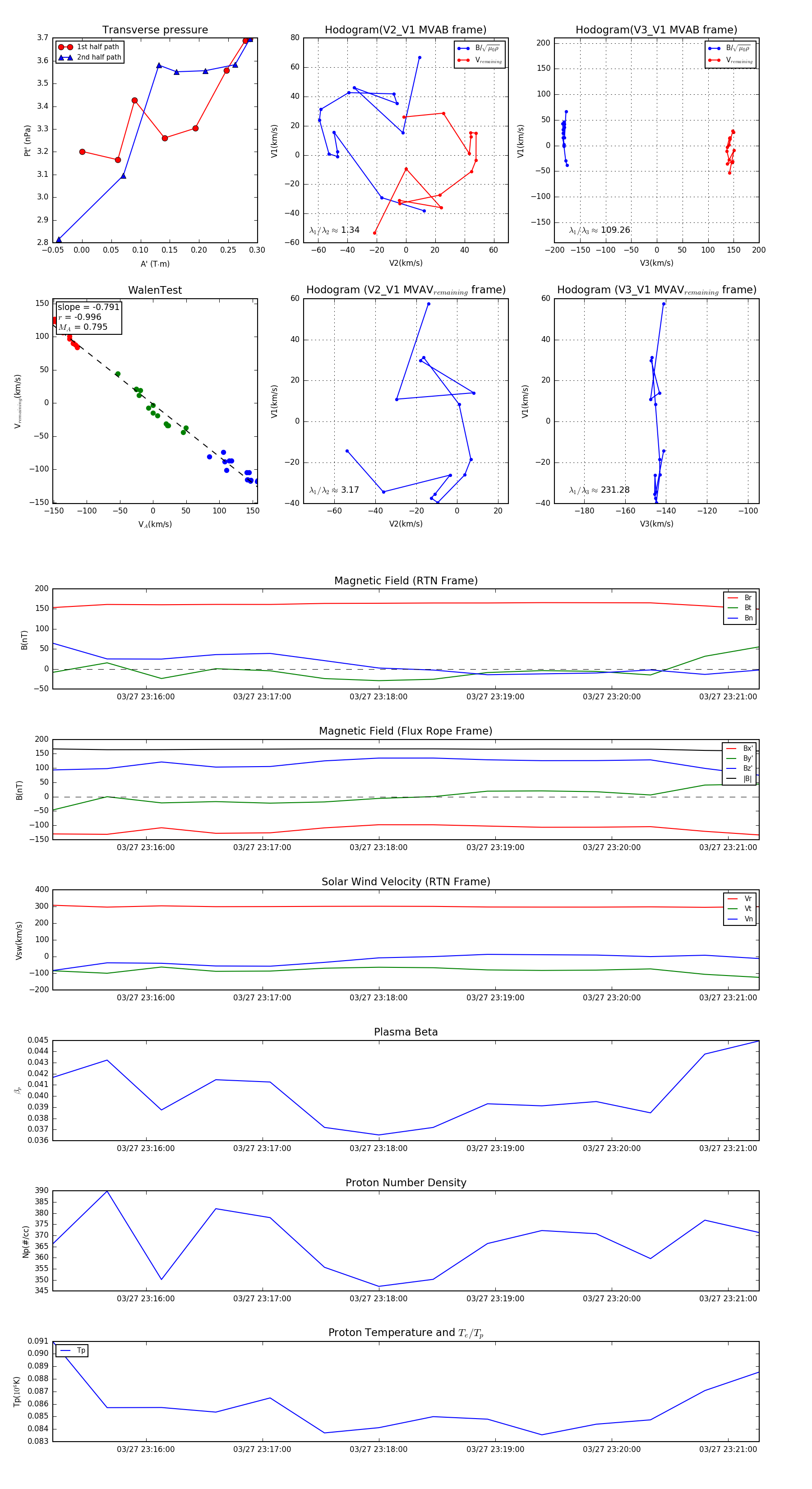
Flux Rope in 2024

Flux Rope Event 2024-03-27 23:15:12 ~ 2024-03-27 23:21:16 (365 seconds)


plot