HOME   LIST
‹–   –›

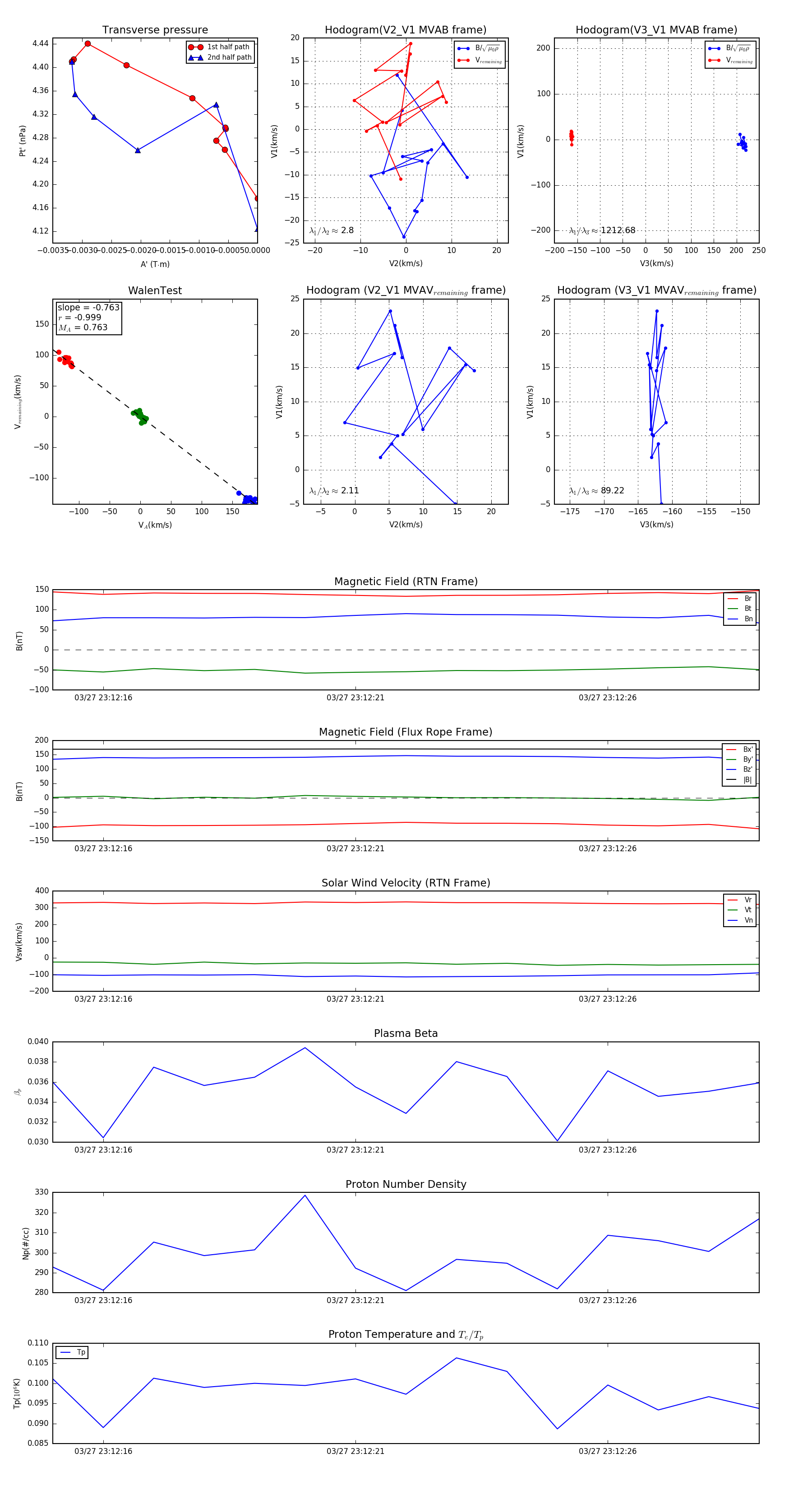
Flux Rope in 2024

Flux Rope Event 2024-03-27 23:12:15 ~ 2024-03-27 23:12:29 (15 seconds)


plot