HOME   LIST
‹–   –›

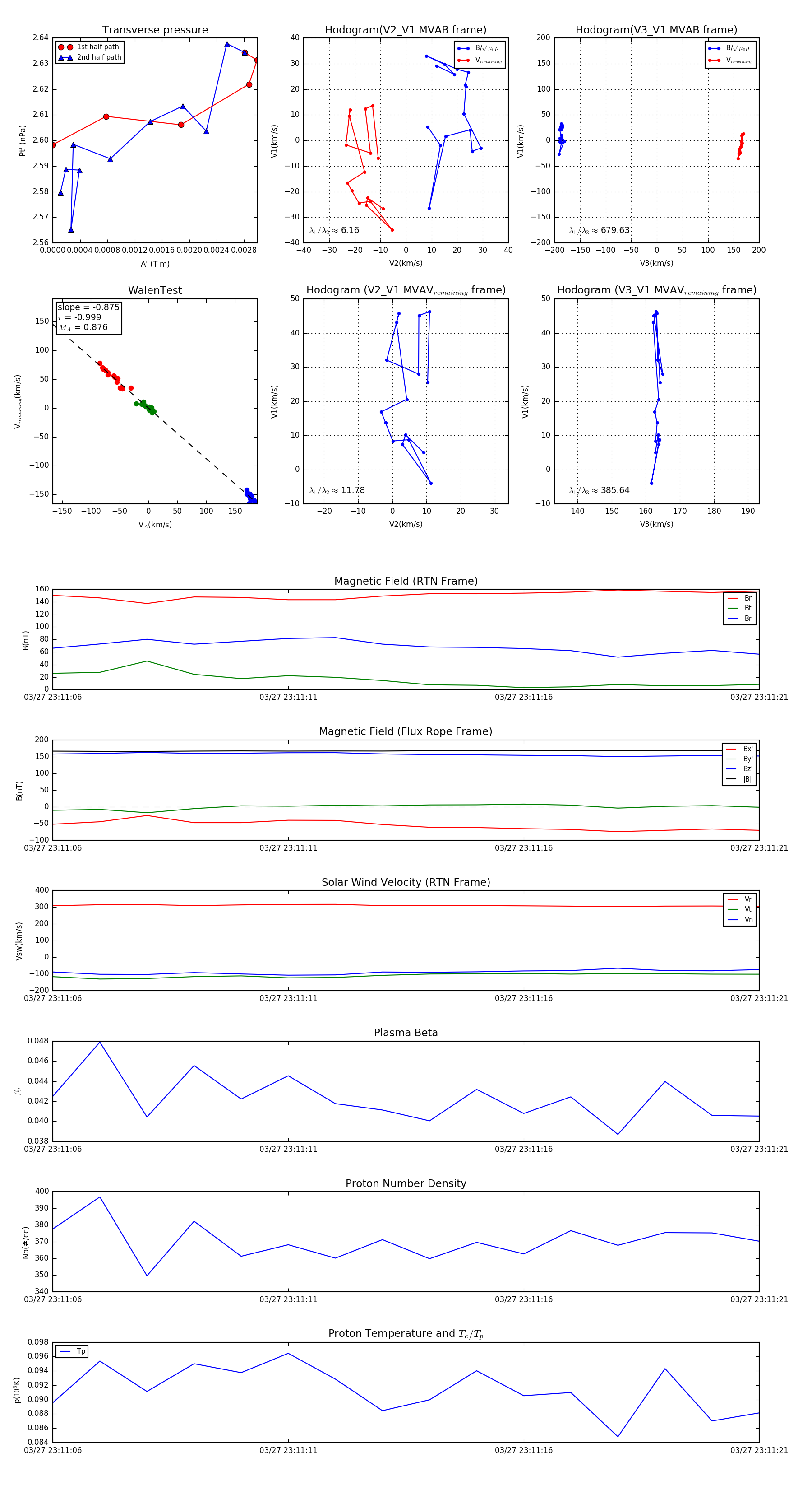
Flux Rope in 2024

Flux Rope Event 2024-03-27 23:11:06 ~ 2024-03-27 23:11:21 (16 seconds)


plot