HOME   LIST
‹–   –›

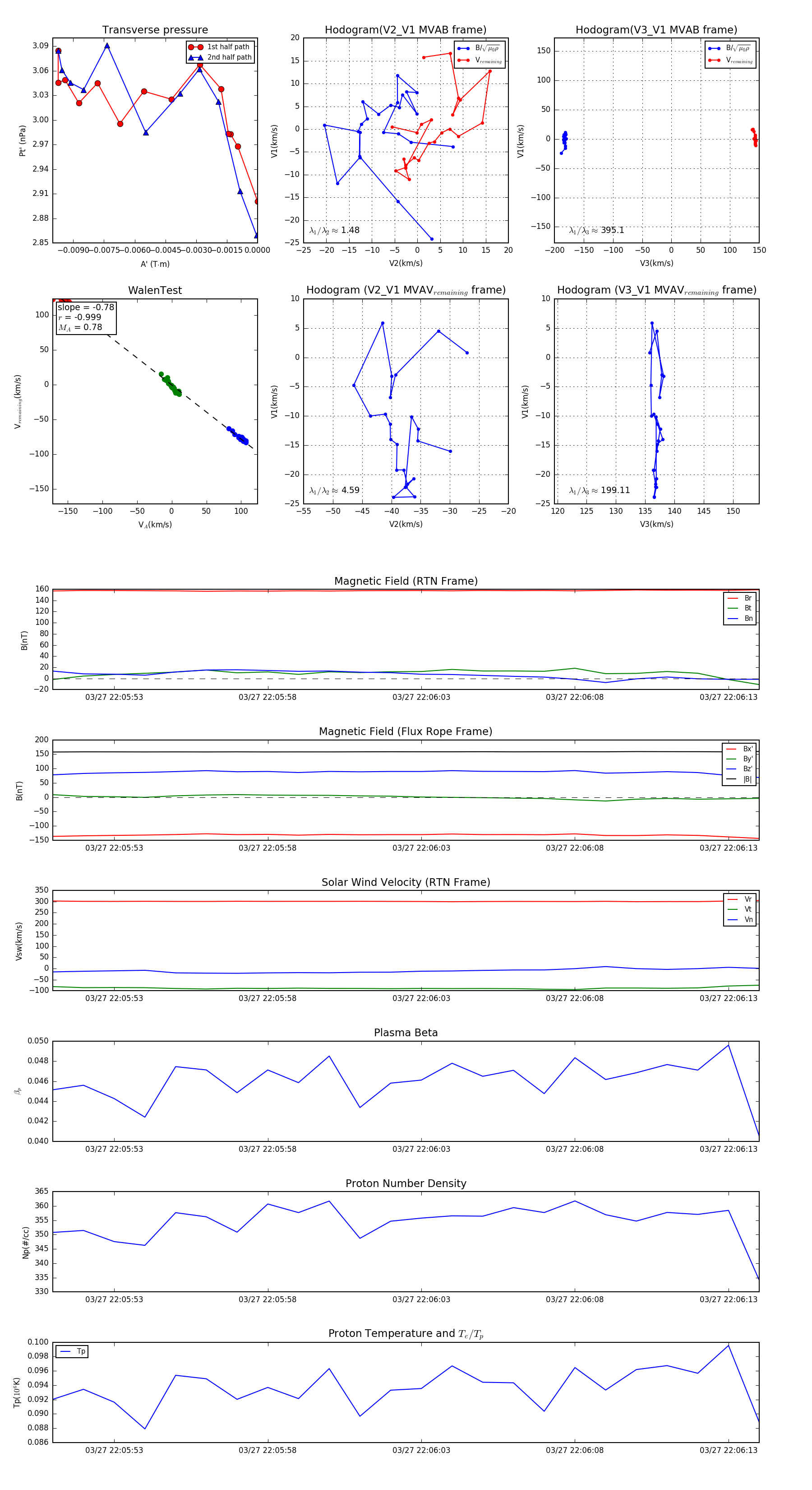
Flux Rope in 2024

Flux Rope Event 2024-03-27 22:05:51 ~ 2024-03-27 22:06:14 (24 seconds)


plot