HOME   LIST
‹–   –›

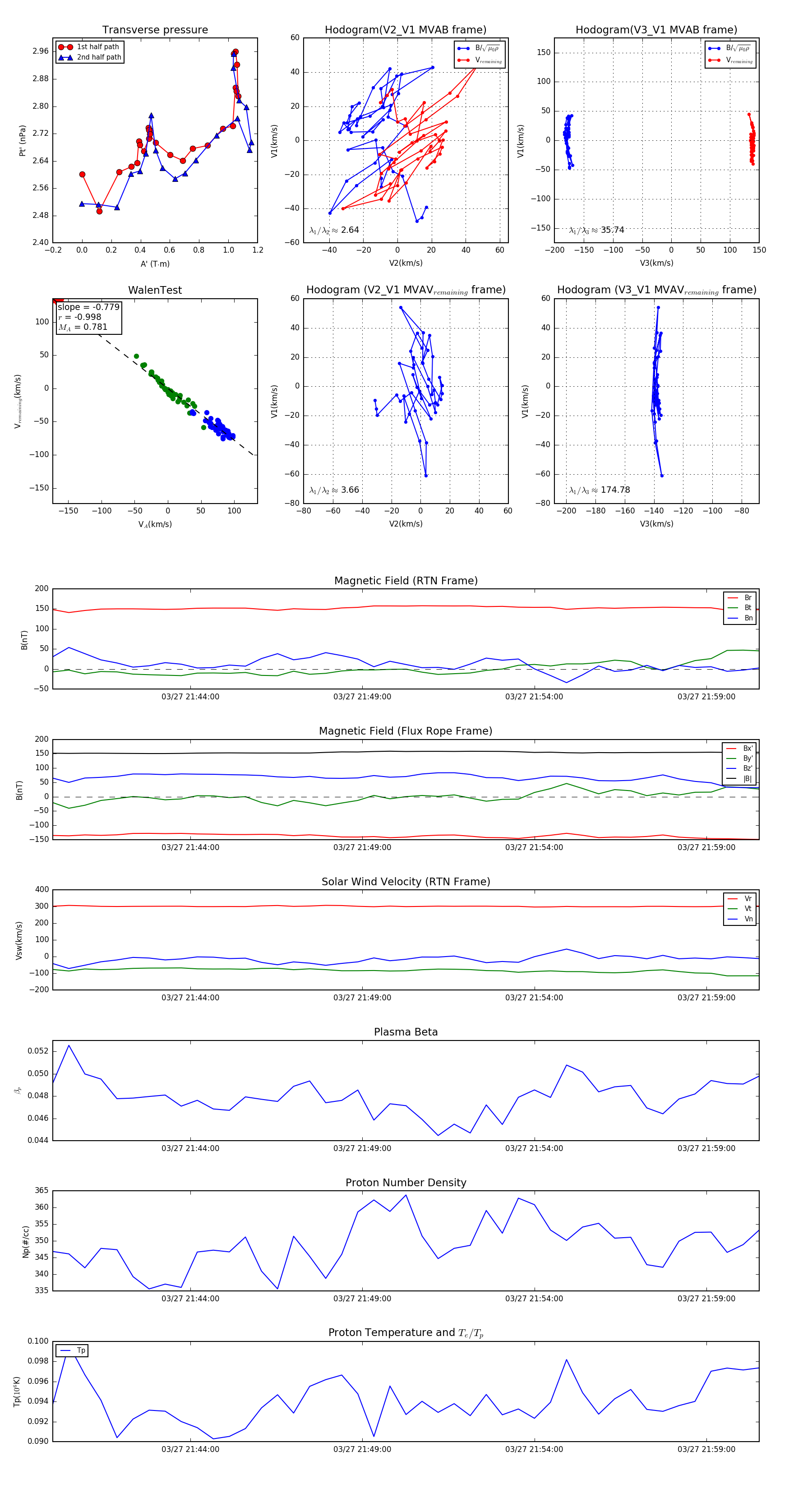
Flux Rope in 2024

Flux Rope Event 2024-03-27 21:40:00 ~ 2024-03-27 22:00:32 (1233 seconds)


plot