HOME   LIST
‹–   –›

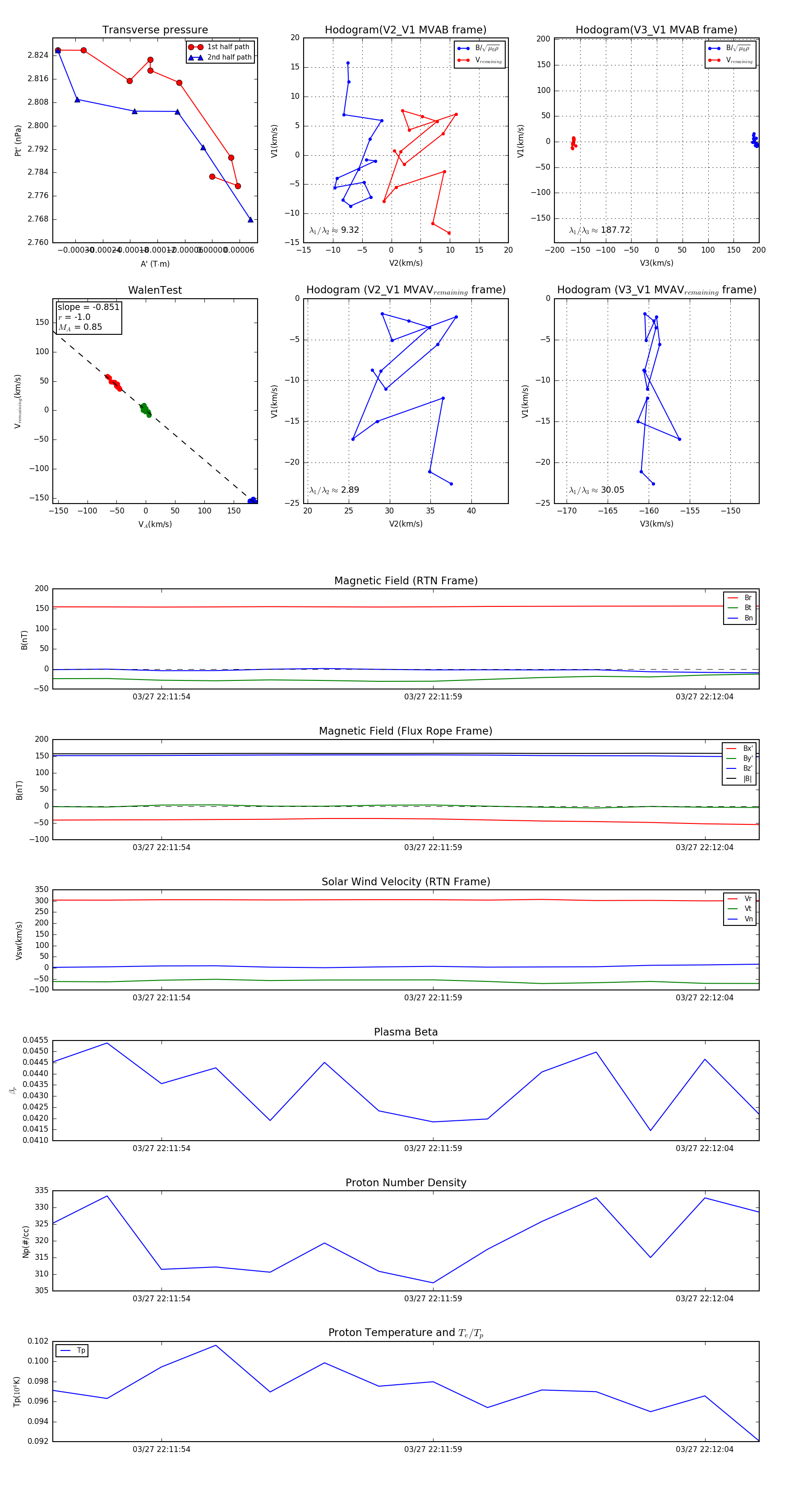
Flux Rope in 2024

Flux Rope Event 2024-03-27 22:11:52 ~ 2024-03-27 22:12:05 (14 seconds)


plot