HOME   LIST
‹–   –›

Flux Rope in 2024

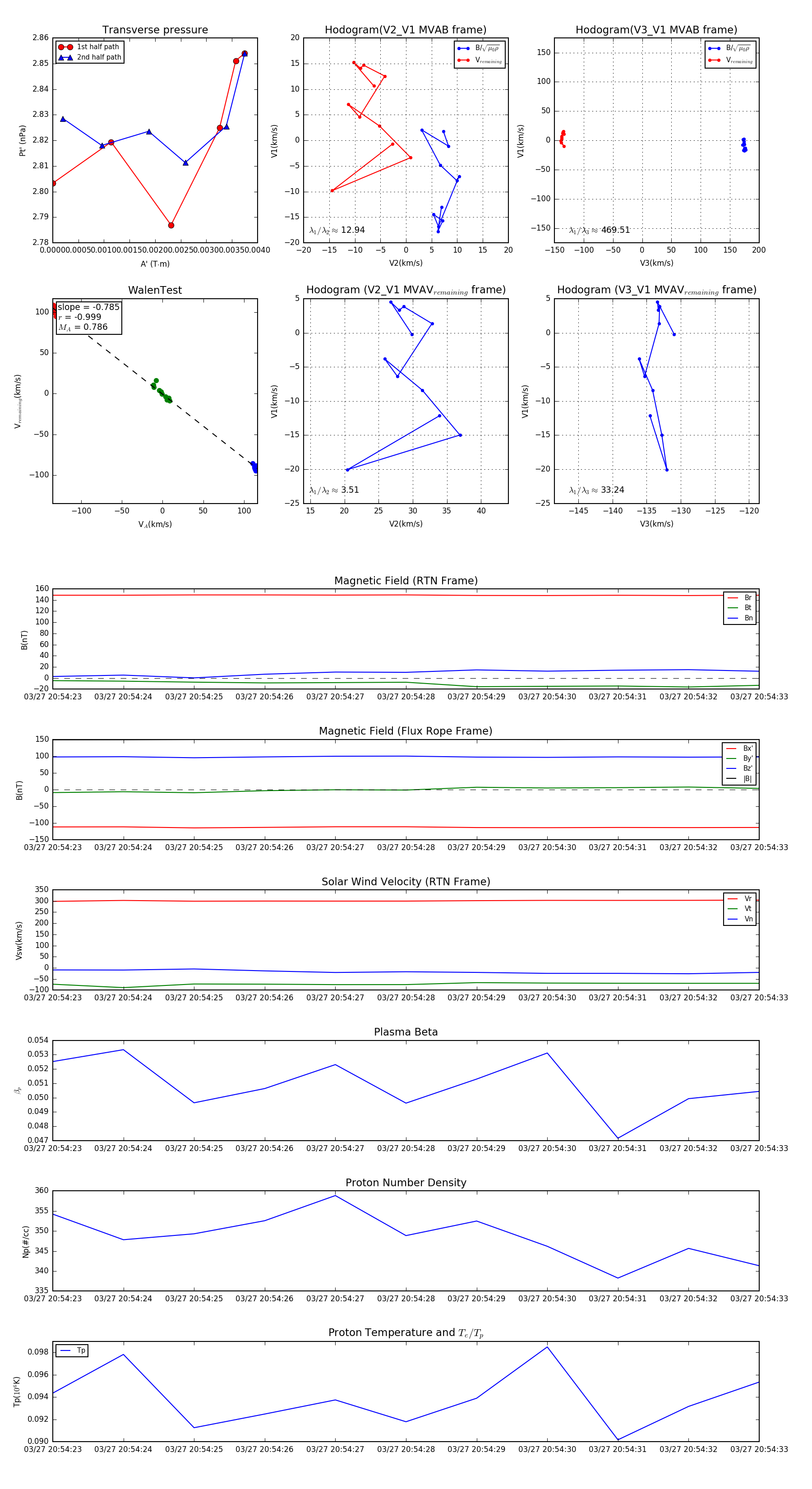
Flux Rope Event 2024-03-27 20:54:23 ~ 2024-03-27 20:54:33 (11 seconds)


plot