HOME   LIST
‹–   –›

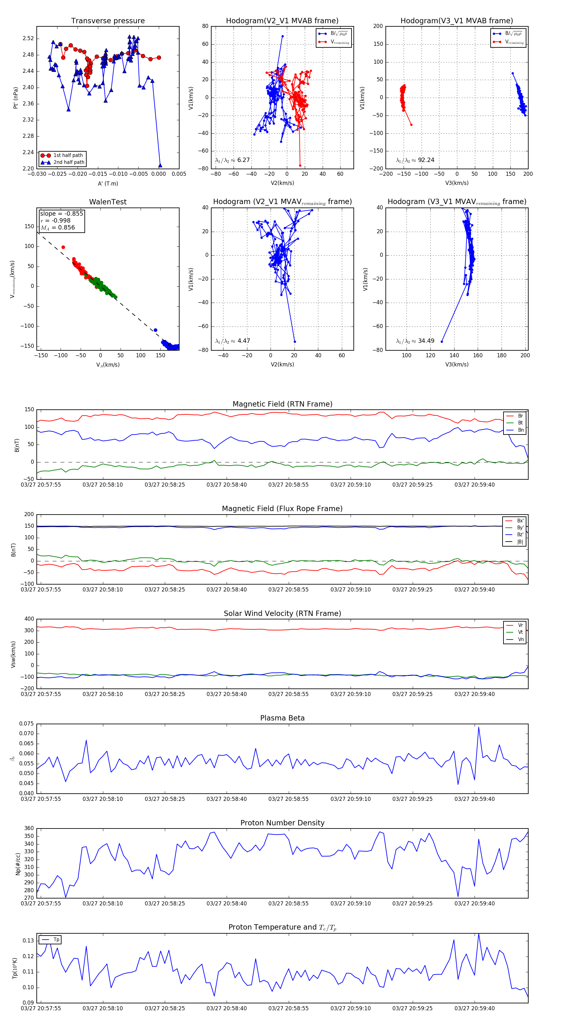
Flux Rope in 2024

Flux Rope Event 2024-03-27 20:57:54 ~ 2024-03-27 20:59:53 (120 seconds)


plot