HOME   LIST
‹–   –›

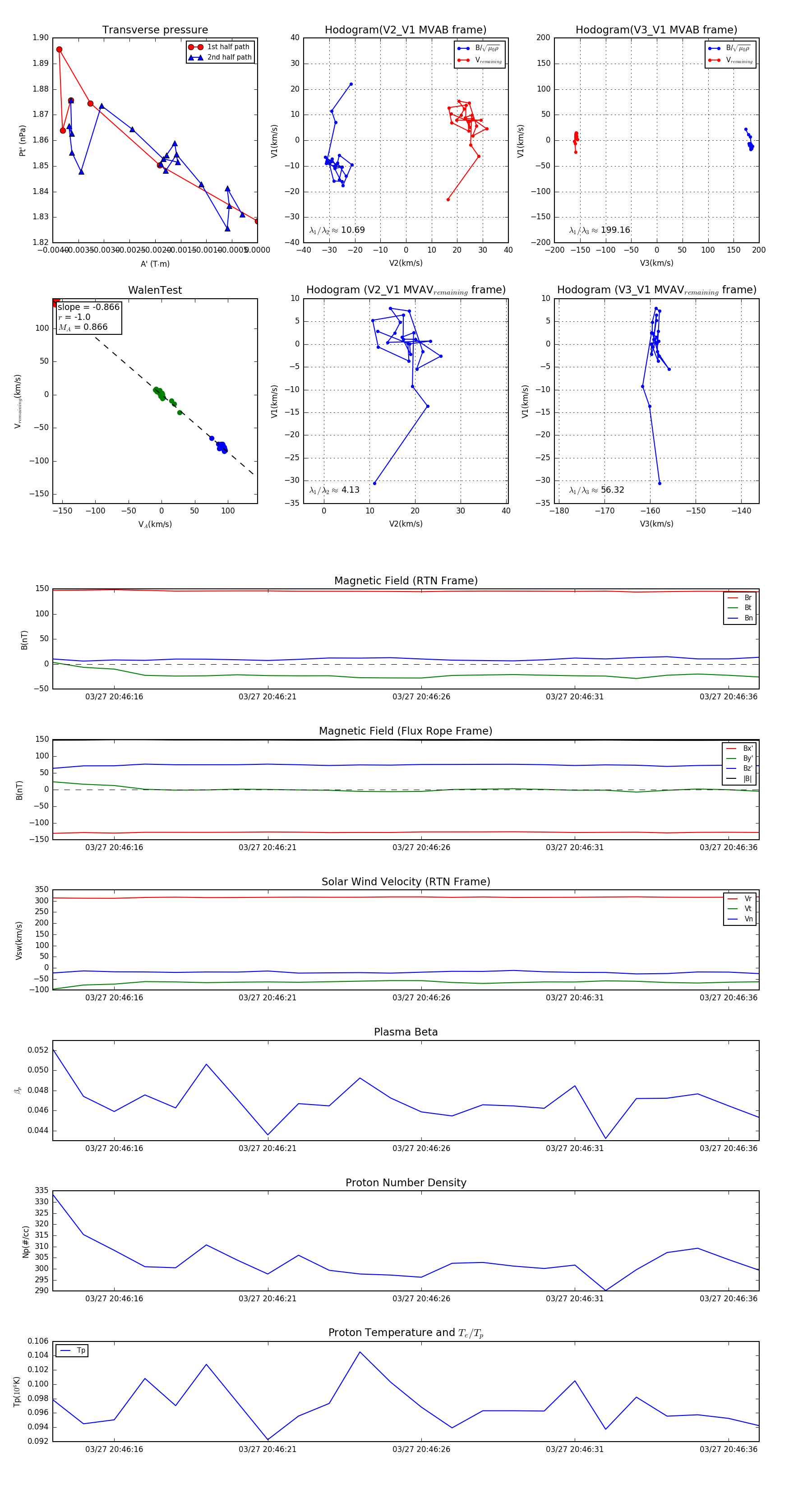
Flux Rope in 2024

Flux Rope Event 2024-03-27 20:46:14 ~ 2024-03-27 20:46:37 (24 seconds)


plot