HOME   LIST
‹–   –›

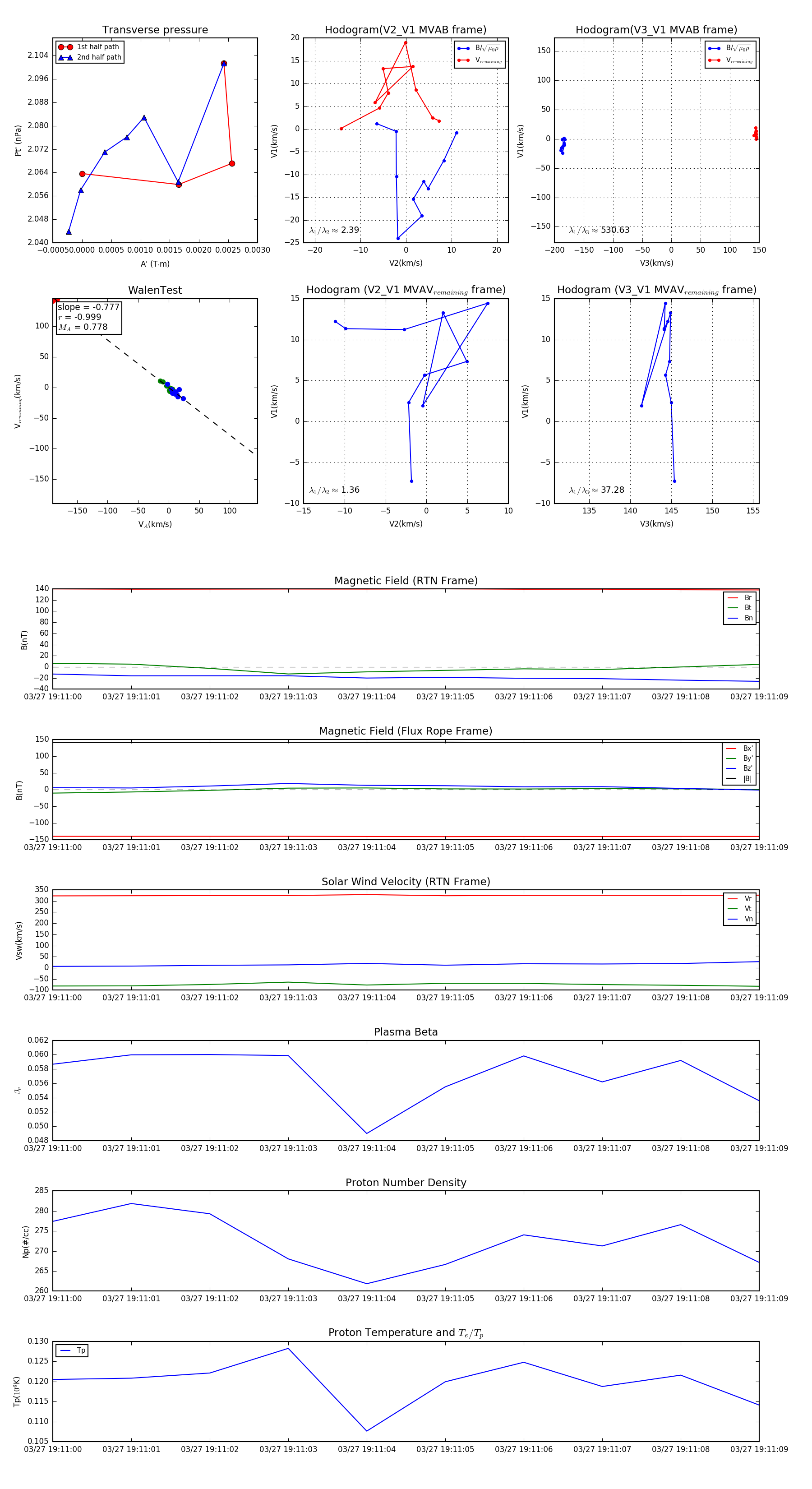
Flux Rope in 2024

Flux Rope Event 2024-03-27 19:11:00 ~ 2024-03-27 19:11:09 (10 seconds)


plot