HOME   LIST
‹–   –›

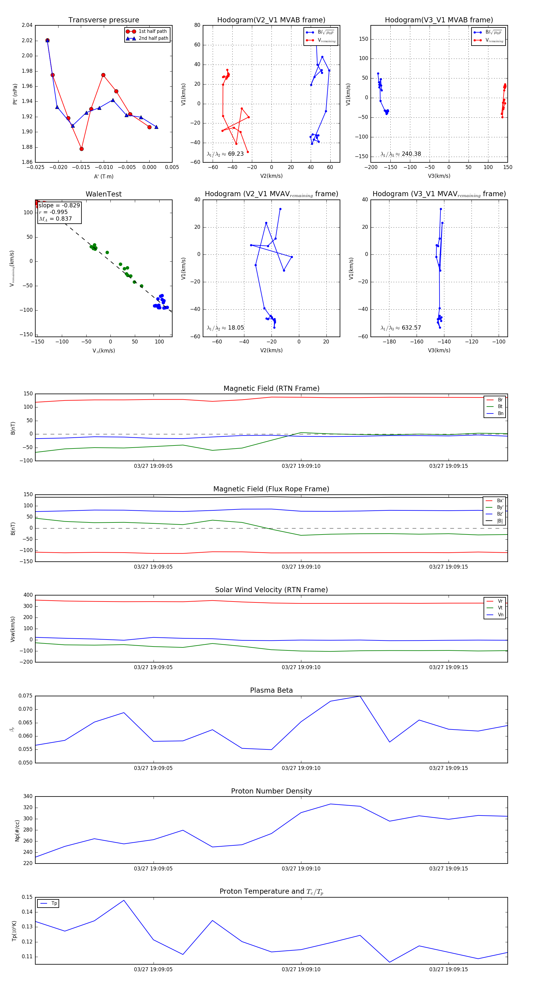
Flux Rope in 2024

Flux Rope Event 2024-03-27 19:09:01 ~ 2024-03-27 19:09:17 (17 seconds)


plot