HOME   LIST
‹–   –›

Flux Rope in 2024

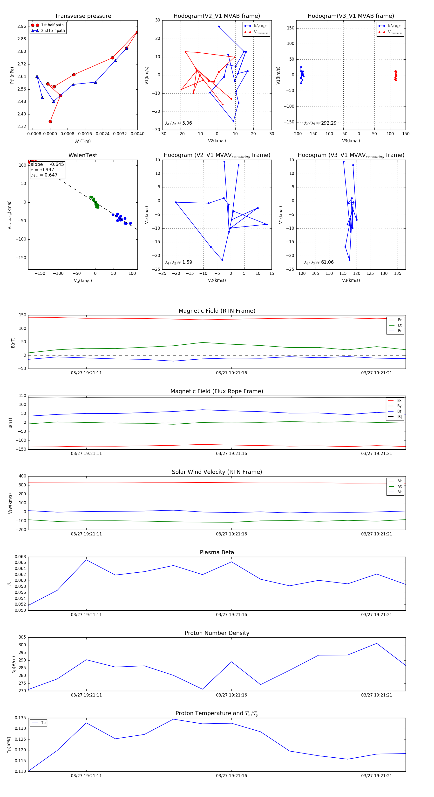
Flux Rope Event 2024-03-27 19:21:09 ~ 2024-03-27 19:21:22 (14 seconds)


plot