HOME   LIST
‹–   –›

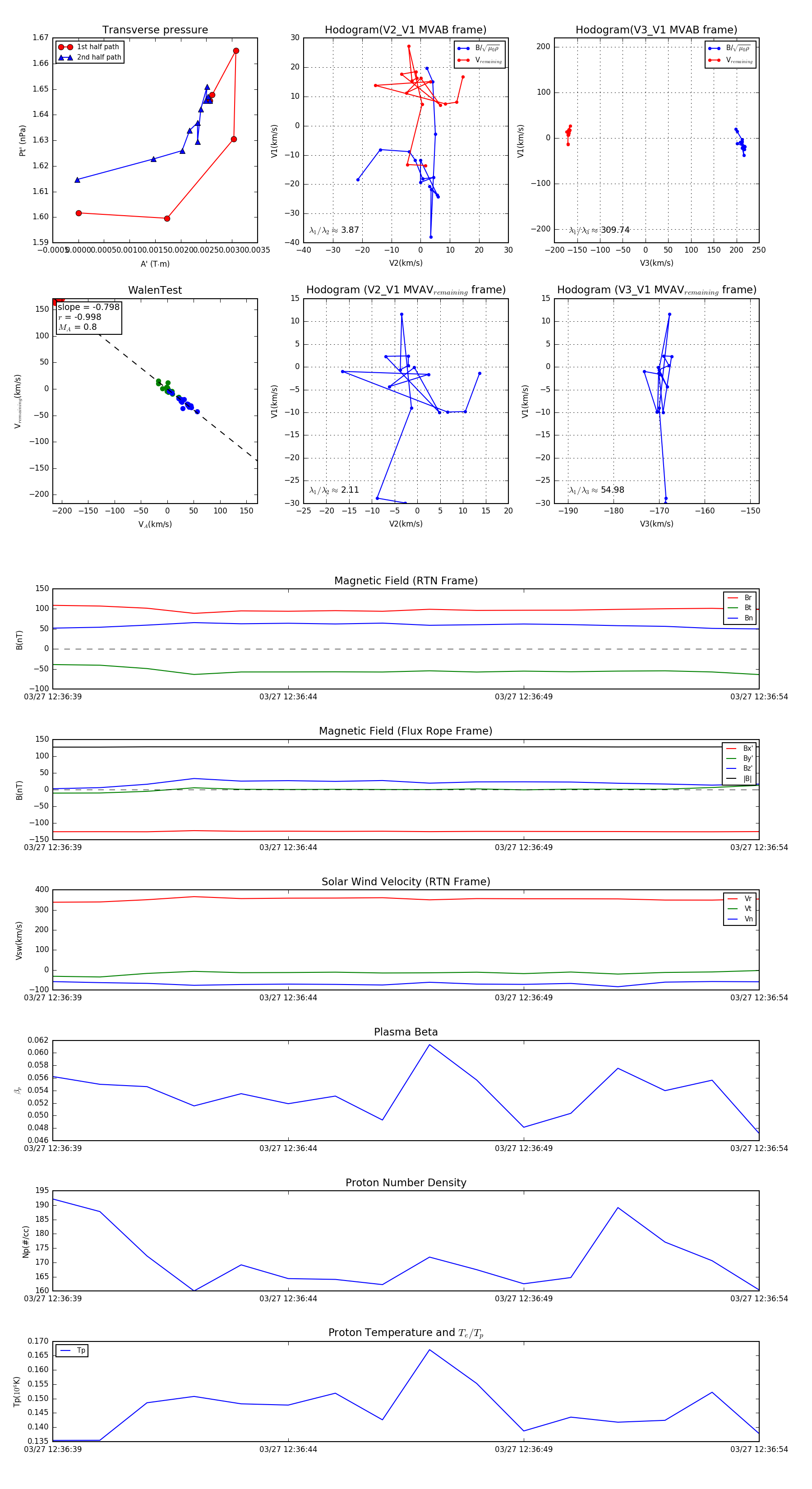
Flux Rope in 2024

Flux Rope Event 2024-03-27 12:36:39 ~ 2024-03-27 12:36:54 (16 seconds)


plot